Об утверждении формы заявления о гибели или уничтожении объекта налогообложения по налогу на имущество физических лиц, Порядка ее заполнения и формата представления заявления о гибели или уничтожении объекта налогообложения по налогу на имущество физических лиц в электронной форме
В соответствии с пунктом 2.1 статьи 408 Налогового кодекса Российской Федерации (Собрание законодательства Российской Федерации, 2000, N 32, ст. 3340; 2014, N 40 (ч. 2), ст. 5315, N 48, ст. 6647; 2017, N 49, ст. 7306; 2018, N 32 (ч. 2), ст. 5127; 2019, N 16, ст. 1826), а также на основании подпункта 5.9.37 пункта 5 Положения о Федеральной налоговой службе, утвержденного Постановлением Правительства Российской Федерации от 30.09.2004 N 506 «Об утверждении положения о Федеральной налоговой службе» (Собрание законодательства Российской Федерации, 2004, N 40, ст. 3961; 2018, N 41, ст. 6269), приказываю:
1.Утвердить:
форму заявления о гибели или уничтожении объекта налогообложения по налогу на имущество физических лиц согласно приложению N 1 к настоящему приказу;
порядок заполнения формы заявления о гибели или уничтожении объекта налогообложения по налогу на имущество физических лиц согласно приложению N 2 к настоящему приказу;
формат представления заявления о гибели или уничтожении объекта налогообложения по налогу на имущество физических лиц в электронной форме согласно приложению N 3 к настоящему приказу.
2.Руководителям (исполняющим обязанности руководителя) управлений Федеральной налоговой службы по субъектам Российской Федерации довести настоящий приказ до нижестоящих налоговых органов и обеспечить его применение.
3.Контроль за исполнением настоящего приказа возложить на заместителя руководителя Федеральной налоговой службы, координирующего методологическое обеспечение работы налоговых органов по вопросам исчисления, полноты и своевременности уплаты в бюджетную систему Российской Федерации транспортного налога, земельного налога, налога на имущество физических лиц.
Руководитель
Федеральной налоговой службы
М.В. МИШУСТИН
Приложение N 1
к приказу ФНС России
от 24.05.2019 N ММВ-7-21/263@
(в ред. Приказа ФНС РФ от 25.03.2020 N ЕД-7-21/192@)
| ИНН <1> | |||||||||||||||||||||||||||||||||
| 1860 | 2012 | Стр. | 0 | 0 | 1 | ||||||||||||||||||||||||||||
Форма по КНД 1150075
ЗАЯВЛЕНИЕ О ГИБЕЛИ ИЛИ УНИЧТОЖЕНИИ ОБЪЕКТА НАЛОГООБЛОЖЕНИЯ ПО НАЛОГУ НА ИМУЩЕСТВО ФИЗИЧЕСКИХ ЛИЦ
| 1. Представляется в налоговый орган (код) <2> | |||||||||||||||||||||||||||||||||||||||
| 2. Персональные данные налогоплательщика (в соответствии с документом, удостоверяющим личность) | |||||||||||||||||||||||||||||||||||||||
| 2.1. Фамилия | |||||||||||||||||||||||||||||||||||||||
| 2.2. Имя | |||||||||||||||||||||||||||||||||||||||
| 2.3. Отчество <3> | |||||||||||||||||||||||||||||||||||||||
| 2.4. Дата рождения <4> | . | . | 2.5. Место рождения <4> | ||||||||||||||||||||||||||||||||||||
| 2.6. Сведения о документе, удостоверяющем личность <4>: | 2.6.1. Код вида документа <5> | ||||||||||||||||||||||||||||||||||||||
| 2.6.2. Серия и номер | 2.6.3. Дата выдачи | . | . | ||||||||||||||||||||||||||||||||||||
| 2.6.4. Кем выдан | |||||||||||||||||||||||||||||||||||||||
| 2.7. Номер контактного телефона | |||||||||||||||||||||||||||||||||||||||
| 3. Способ информирования о результатах рассмотрения настоящего заявления, за исключением налогоплательщиков — физических лиц, получивших доступ к личному кабинету налогоплательщика и не направивших в налоговый орган уведомление о необходимости получения документов на бумажном носителе: | |||||||||||||||||||||||||||||||||||||||
| 1 — в налоговом органе, через который подано настоящее заявление | |||||||||||||||||||||||||||||||||||||||
| (в ред. Приказа ФНС РФ от 25.03.2020 N ЕД-7-21/192@) | |||||||||||||||||||||||||||||||||||||||
| 2 — по почте по имеющемуся у налогового органа адресу места жительства (места пребывания) налогоплательщика — физического лица, подавшего заявление, или по предоставленному налоговому органу адресу для направления по почте документов, которые используются налоговыми органами при реализации своих полномочий в отношениях, регулируемых законодательством о налогах и сборах | |||||||||||||||||||||||||||||||||||||||
| 3 — в многофункциональном центре предоставления государственных и муниципальных услуг (далее — МФЦ), через который подано настоящее заявление, для чего выражаю согласие на передачу мне документов, составляющих налоговую тайну, на бумажном носителе через МФЦ | |||||||||||||||||||||||||||||||||||||||
| (в ред. Приказа ФНС РФ от 25.03.2020 N ЕД-7-21/192@) | |||||||||||||||||||||||||||||||||||||||
| Заявление составлено на | страницах с приложением подтверждающих документов (копий) <6> на | листах | |||||||||||||||||||||||||||||||||||||
| Достоверность и полноту сведений, указанных в настоящем заявлении, подтверждаю: | Заполняется работником налогового органа или МФЦ | |||||||||||||||||||||||||||||||||||||||||
| Сведения о представлении заявления | ||||||||||||||||||||||||||||||||||||||||||
| (в ред. Приказа ФНС РФ от 25.03.2020 N ЕД-7-21/192@) | ||||||||||||||||||||||||||||||||||||||||||
| 1 — налогоплательщик | ||||||||||||||||||||||||||||||||||||||||||
| 2 — представитель налогоплательщика <7> | Настоящее заявление представлено (код) | |||||||||||||||||||||||||||||||||||||||||
| на | страницах | |||||||||||||||||||||||||||||||||||||||||
| с приложением подтверждающих документов (копий) <6> | ||||||||||||||||||||||||||||||||||||||||||
| на | листах | |||||||||||||||||||||||||||||||||||||||||
| (Фамилия, имя, отчество <3> представителя налогоплательщика) | ||||||||||||||||||||||||||||||||||||||||||
| Дата представления заявления | . | |||||||||||||||||||||||||||||||||||||||||
| Подпись | Дата | . | . | |||||||||||||||||||||||||||||||||||||||
| Зарегистрировано за N | ||||||||||||||||||||||||||||||||||||||||||
| Наименование и реквизиты документа, подтверждающего полномочия представителя налогоплательщика | ||||||||||||||||||||||||||||||||||||||||||
| Фамилия, И.О. <3> | Подпись | |||||||||||||||||||||||||||||||||||||||||
<1> Заполняется в отношении физического лица, имеющего документ о присвоении идентификационного номера налогоплательщика (далее — ИНН) (свидетельство о постановке на учет в налоговом органе, отметка в паспорте гражданина Российской Федерации, выписка из Единого государственного реестра налогоплательщиков и другое), и использующего ИНН при представлении настоящего заявления (относится ко всем страницам документа).
<2> Справочная информация о кодах налоговых органов размещается на официальном сайте Федеральной налоговой службы в информационно-телекоммуникационной сети «Интернет».
<3> Отчество указывается при наличии (относится ко всем страницам документа).
<4> Не заполняется, если в настоящем заявлении указан ИНН.
<5> Заполняется в соответствии с Кодами видов документов, удостоверяющих личность налогоплательщика, согласно приложению к Порядку заполнения формы заявления о гибели или уничтожении объекта налогообложения по налогу на имущество физических лиц (например, код «21» — паспорт гражданина Российской Федерации).
<6> Указывается количество листов документов (копий), приложенных к настоящему заявлению.
<7> К заявлению прилагается копия документа, подтверждающего полномочия представителя.
<8> Сведения о документе, подтверждающем факт гибели или уничтожения объекта, могут не заполняться, если такой документ приложен к настоящему заявлению. (в ред. Приказа ФНС РФ от 25.03.2020 N ЕД-7-21/192@)
| ИНН <1> | |||||||||||||||||||||||||||||||||
| 1860 | 2029 | Стр. | |||||||||||||||||||||||||||||||
Фамилия _________________________________________ И. ____ О. <3> _____
| 4. Сведения об объекте налогообложения, в отношении которого представляется заявление | ||||||||||||||||||||||||||||||||||||||||||
| 4.1. Код номера объекта | 1 — кадастровый номер | 2 — условный номер | 3 — инвентарный номер | |||||||||||||||||||||||||||||||||||||||
| 4.2. Номер объекта | ||||||||||||||||||||||||||||||||||||||||||
| 4.3. Дата гибели или уничтожения объекта | . | |||||||||||||||||||||||||||||||||||||||||
| месяц | год | |||||||||||||||||||||||||||||||||||||||||
| 4.4. Сведения о документе, подтверждающем факт гибели или уничтожения объекта <8>: | ||||||||||||||||||||||||||||||||||||||||||
| (в ред. Приказа ФНС РФ от 25.03.2020 N ЕД-7-21/192@) | ||||||||||||||||||||||||||||||||||||||||||
| 4.4.1. Полное наименование документа | ||||||||||||||||||||||||||||||||||||||||||
| (справка органа государственного пожарного надзора, акт обследования объекта, уведомление о завершении сноса объекта капитального строительства, иное) | ||||||||||||||||||||||||||||||||||||||||||
| 4.4.2. Полное наименование органа (организации, лица), выдавшего документ | ||||||||||||||||||||||||||||||||||||||||||
| 4.4.3. Дата составления документа | . | . | ||||||||||||||||||||||||||||||||||||||||
| 4.4.4. Номер документа | ||||||||||||||||||||||||||||||||||||||||||
| 4.1. Код номера объекта | 1 — кадастровый номер | 2 — условный номер | 3 — инвентарный номер | |||||||||||||||||||||||||||||||||||||||
| 4.2. Номер объекта | ||||||||||||||||||||||||||||||||||||||||||
| 4.3. Дата гибели или уничтожения объекта | . | |||||||||||||||||||||||||||||||||||||||||
| месяц | год | |||||||||||||||||||||||||||||||||||||||||
| 4.4. Сведения о документе, подтверждающем факт гибели или уничтожения объекта: | ||||||||||||||||||||||||||||||||||||||||||
| 4.4.1. Полное наименование документа | ||||||||||||||||||||||||||||||||||||||||||
| (справка органа государственного пожарного надзора, акт обследования объекта, уведомление о завершении сноса объекта капитального строительства, иное) | ||||||||||||||||||||||||||||||||||||||||||
| 4.4.2. Полное наименование органа (организации, лица), выдавшего документ | ||||||||||||||||||||||||||||||||||||||||||
| 4.4.3. Дата составления документа | . | . | ||||||||||||||||||||||||||||||||||||||||
| 4.4.4. Номер документа | ||||||||||||||||||||||||||||||||||||||||||
Достоверность и полноту сведений, указанных на данной странице, подтверждаю:
| (подпись) | (дата) |
Приложение N 2
к приказу ФНС России
от 24.05.2019 N ММВ-7-21/263@
ПОРЯДОК ЗАПОЛНЕНИЯ ФОРМЫ ЗАЯВЛЕНИЯ О ГИБЕЛИ ИЛИ УНИЧТОЖЕНИИ ОБЪЕКТА НАЛОГООБЛОЖЕНИЯ ПО НАЛОГУ НА ИМУЩЕСТВО ФИЗИЧЕСКИХ ЛИЦ
(в ред. Приказа ФНС РФ от 25.03.2020 N ЕД-7-21/192@)
I. Общие положения
1.Настоящий Порядок заполнения формы заявления о гибели или уничтожении объекта налогообложения по налогу на имущество физических лиц (далее — Порядок) разработан в целях реализации пункта 2.1 статьи 408 части второй Налогового кодекса Российской Федерации.
2.В состав формы заявления о гибели или уничтожении объекта налогообложения по налогу на имущество физических лиц (далее — Заявление) включаются:
1)титульный лист;
2)лист с информацией об объекте налогообложения, в отношении которого представлено Заявление.
3.Страницы Заявления должны иметь сквозную нумерацию, начиная с первого листа (страница 001). Порядковый номер страницы указывается в поле «Стр.» слева направо, начиная с первого (левого) знакоместа. Например, для первой страницы указывается «001», для второй страницы — «002».
4.Заявление заполняется рукописным способом чернилами черного цвета или с использованием программного обеспечения, предусматривающего при распечатывании Заявления вывод двумерного штрих-кода, либо через личный кабинет налогоплательщика в электронной форме.
Заявление составляется в одном экземпляре.
Не допускается исправление ошибок с помощью корректирующего или иного аналогичного средства, двусторонняя печать Заявления на бумажном носителе.
Каждому показателю соответствует одно поле, состоящее из определенного количества знакомест. В каждом поле указывается только один показатель.
Исключение составляют показатели, одним из значений которых является дата.
Для даты предусмотрены три поля: день, месяц и год, разделенные знаком «.» (точка). Пример заполнения даты: 01.02.2019.
5.В случае рукописного способа заполнения Заявления:
1)заполнение полей значениями текстовых, числовых, кодовых показателей осуществляется слева направо, начиная с первого (левого) знакоместа;
2)заполнение текстовых полей осуществляется заглавными печатными буквами;
3)при отсутствии данных для заполнения показателя или неполного заполнения знакомест проставляется прочерк.
При этом прочерк представляет собой прямую линию, проведенную посередине знакомест по всей длине показателя или по правой части показателя при его неполном заполнении.
6.При распечатке на принтере Заявления, заполненного с использованием программного обеспечения, допускается отсутствие обрамления знакомест и прочерков для незаполненных знакомест, расположение и размеры зон значений показателей не должны изменяться. Печать знаков должна выполняться шрифтом Courier New высотой 16 — 18 пунктов.
II. Порядок заполнения титульного листа
7.Титульный лист заполняется лицом, представляющим Заявление, за исключением раздела «Заполняется работником налогового органа или МФЦ». (в ред. Приказа ФНС РФ от 25.03.2020 N ЕД-7-21/192@)
8.В поле «ИНН» указывается идентификационный номер налогоплательщика — физического лица, представляющего Заявление (далее — ИНН). Физическое лицо, не являющееся индивидуальным предпринимателем, вправе не указывать ИНН, указывая при этом свои персональные данные, предусмотренные полями 2.1 — 2.6.4 Заявления.
9.В разделе 1 «Представляется в налоговый орган (код)» указывается код налогового органа, выбранного налогоплательщиком для представления Заявления. Например, Заявление может представляться в налоговый орган по месту жительства или по месту нахождения объекта налогообложения, указанного в Заявлении.
10.В разделе 2 «Персональные данные налогоплательщика (в соответствии с документом, удостоверяющим личность)» указываются соответственно: фамилия (поле 2.1), имя (поле 2.2), отчество (при наличии) (поле 2.3), дата рождения (поле 2.4), место рождения (поле 2.5) налогоплательщика в соответствии с документом, удостоверяющим личность налогоплательщика.
11.В поле 2.6 «Сведения о документе, удостоверяющем личность» указываются соответственно: код вида документа, удостоверяющего личность налогоплательщика, согласно приложению к настоящему Порядку (поле 2.6.1), серия и номер документа, удостоверяющего личность (поле 2.6.2), дата выдачи (поле 2.6.3), кем выдан (поле 2.6.4).
В случае указания ИНН поля 2.4 — 2.6.4 не заполняются.
12.В поле 2.7 «Номер контактного телефона» указывается (при наличии) номер телефона налогоплательщика или его представителя с телефонным кодом страны (для физических лиц, место жительства которых расположено за пределами Российской Федерации) и иными телефонными кодами (код города), требующимися для обеспечения телефонной связи. Номера телефонов указываются без пробелов и прочерков. Для каждой скобки и знака отводится одно знакоместо.
13.В разделе 3 «Способ информирования о результатах рассмотрения настоящего заявления, за исключением налогоплательщиков — физических лиц, получивших доступ к личному кабинету налогоплательщика и не направивших в налоговый орган уведомление о необходимости получения документов на бумажном носителе» указываются:
1)код «1» — в случае необходимости информирования о результатах рассмотрения Заявления в налоговом органе, через который подано Заявление; (в ред. Приказа ФНС РФ от 25.03.2020 N ЕД-7-21/192@)
2)код «2» — в случае необходимости информирования о результатах рассмотрения Заявления по почте по имеющемуся у налогового органа адресу места жительства (места пребывания) налогоплательщика — физического лица, подавшего Заявление, или по предоставленному налоговому органу адресу для направления по почте документов, которые используются налоговыми органами при реализации своих полномочий в отношениях, регулируемых законодательством о налогах и сборах.
3)код «3» — в случае необходимости информирования о результатах рассмотрения Заявления в многофункциональном центре предоставления государственных и муниципальных услуг (далее — МФЦ), через который подано Заявление, с выражением согласия налогоплательщика на передачу ему документов, составляющих налоговую тайну, на бумажном носителе через МФЦ. (в ред. Приказа ФНС РФ от 25.03.2020 N ЕД-7-21/192@)
14.В поле «Заявление составлено на __ страницах» указывается общее количество страниц, на которых составлено Заявление, в поле «с приложением подтверждающих документов (копий) на __ листах» указывается количество листов документов (копий) (в случае их представления), приложенных к Заявлению.
15.В разделе «Достоверность и полноту сведений, указанных в настоящем заявлении, подтверждаю» указываются:
1)код «1» — в случае подтверждения достоверности и полноты сведений в Заявлении налогоплательщиком;
2)код «2» — в случае подтверждения достоверности и полноты сведений в Заявлении представителем налогоплательщика.
При заполнении Заявления налогоплательщиком в бумажном виде в месте, отведенном для подписи, проставляется подпись физического лица и дата подписания Заявления; при заполнении Заявления налогоплательщиком в электронной форме через личный кабинет налогоплательщика подпись и дата не заполняются.
При заполнении Заявления представителем налогоплательщика в поле «фамилия, имя, отчество представителя налогоплательщика» указываются построчно полностью фамилия, имя, отчество (при наличии) физического лица — представителя налогоплательщика. Проставляется подпись лица, подтверждающего достоверность и полноту сведений, указанных в Заявлении, дата подписания.
При заполнении поля «Наименование и реквизиты документа, подтверждающего полномочия представителя налогоплательщика» указываются наименование и реквизиты документа, подтверждающего полномочия представителя налогоплательщика.
III. Порядок заполнения листа с информацией об объекте налогообложения
16.Лист с информацией об объекте налогообложения (далее — Лист) заполняется по каждому объекту налогообложения отдельно.
17.При заполнении Листа указываются ИНН, фамилия, имя, отчество (при наличии) налогоплательщика. Физическое лицо, не являющееся индивидуальным предпринимателем, вправе не указывать ИНН, указывая при этом свои персональные данные, предусмотренные полями 2.1 — 2.6.4 Заявления.
18.По разделу 4 «Сведения об объекте налогообложения, в отношении которого представляется заявление» в поле 4.1 «Код номера объекта» указывается вид номера объекта налогообложения, в отношении которого предоставляются сведения о гибели или уничтожении, с проставлением соответствующего кода: код «1» — кадастровый номер (по данным Единого государственного реестра недвижимости), «2» — условный номер (по данным Единого государственного реестра недвижимости), «3» — инвентарный номер.
19.В поле 4.2 «Номер объекта» указывается кадастровый номер объекта; при отсутствии кадастрового номера объекта указывается условный номер объекта; при отсутствии кадастрового и условного номера объекта указывается инвентарный номер объекта.
20.В поле 4.3 «Дата гибели или уничтожения объекта» указывается календарный месяц и год гибели или уничтожения объекта налогообложения. Для указания месяца и года предусмотрены два поля: месяц и год. Пример заполнения даты: 02.2019.
21.В поле 4.4 «Сведения о документе, подтверждающем факт гибели или уничтожения объекта» указываются сведения о документе, подтверждающем факт гибели или уничтожения указанного в Заявлении объекта налогообложения (поля 4.4 — 4.4.4 со сведениями о документе, подтверждающем факт гибели или уничтожения объекта, могут не заполняться, если такой документ приложен к Заявлению). (в ред. Приказа ФНС РФ от 25.03.2020 N ЕД-7-21/192@)
При этом заполняются:
1)поле 4.4.1 с указанием полного наименования документа (например, справка органа государственного пожарного надзора, акт обследования объекта, уведомление о завершении сноса объекта капитального строительства, иное);
2)поле 4.4.2 с указанием полного наименования органа (организации, лица), выдавшего документ;
3)поле 4.4.3 с указанием даты составления документа;
4)поле 4.4.4 с указанием (при наличии) номера документа.
22.В разделе «Достоверность и полноту сведений, указанных на настоящей странице, подтверждаю» при представлении Заявления в бумажном виде указываются:
1)подпись лица, заполнившего Заявление;
2)дата заполнения Заявления.
При заполнении Заявления в электронной форме через личный кабинет налогоплательщика подпись и дата заполнения Заявления не заполняются.
Приложение
к Порядку заполнения формы заявления
о гибели или уничтожении объекта
налогообложения по налогу
на имущество физических лиц,
утвержденному приказом ФНС России
от 24.05.2019 N ММВ-7-21/263@
КОДЫ ВИДОВ ДОКУМЕНТОВ, УДОСТОВЕРЯЮЩИХ ЛИЧНОСТЬ НАЛОГОПЛАТЕЛЬЩИКА
| Код | Наименование документа |
| 01 | Паспорт гражданина СССР |
| 03 | Свидетельство о рождении |
| 05 | Справка об освобождении из места лишения свободы |
| 07 | Военный билет |
| 08 | Временное удостоверение, выданное взамен военного билета |
| 10 | Паспорт иностранного гражданина |
| 11 | Свидетельство о рассмотрении ходатайства о признании лица беженцем на территории Российской Федерации по существу |
| 12 | Вид на жительство в Российской Федерации |
| 13 | Удостоверение беженца |
| 14 | Временное удостоверение личности гражданина Российской Федерации |
| 15 | Разрешение на временное проживание в Российской Федерации |
| 18 | Свидетельство о предоставлении временного убежища на территории Российской Федерации |
| 21 | Паспорт гражданина Российской Федерации |
| 23 | Свидетельство о рождении, выданное уполномоченным органом иностранного государства |
| 24 | Удостоверение личности военнослужащего Российской Федерации |
| 26 | Паспорт моряка |
| 27 | Военный билет офицера запаса |
| 60 | Документы, подтверждающие факт регистрации по месту жительства |
| 61 | Свидетельство о регистрации по месту жительства |
| 62 | Вид на жительство иностранного гражданина |
Приложение N 3
к приказу ФНС России
от 24.05.2019 N ММВ-7-21/263@
ФОРМАТ ПРЕДСТАВЛЕНИЯ ЗАЯВЛЕНИЯ О ГИБЕЛИ ИЛИ УНИЧТОЖЕНИИ ОБЪЕКТА НАЛОГООБЛОЖЕНИЯ ПО НАЛОГУ НА ИМУЩЕСТВО ФИЗИЧЕСКИХ ЛИЦ В ЭЛЕКТРОННОЙ ФОРМЕ
(в ред. Приказа ФНС РФ от 25.03.2020 N ЕД-7-21/192@)
I. ОБЩИЕ СВЕДЕНИЯ
1.Настоящий формат описывает требования к XML файлам (далее — файл обмена) передачи в налоговые органы заявления о гибели или уничтожении объекта налогообложения по налогу на имущество физических лиц в электронной форме.
2.Номер версии настоящего формата 5.01, часть CLXXXVI.
II. ОПИСАНИЕ ФАЙЛА ОБМЕНА
3.Имя файла обмена должно иметь следующий вид:
R_T_A_K_O_GGGGMMDD_N, где:
R_T — префикс, принимающий значение IU_GIBOBNOBL;
A_K — идентификатор получателя информации, где: A — идентификатор получателя, которому направляется файл обмена, К — идентификатор конечного получателя, для которого предназначена информация из данного файла обмена <1>. Каждый из идентификаторов (A и K) имеет вид для налоговых органов — четырехразрядный код налогового органа;
<1> Передача файла от отправителя к конечному получателю (K) может осуществляться в несколько этапов через другие налоговые органы, осуществляющие передачу файла на промежуточных этапах, которые обозначаются идентификатором A. В случае передачи файла от отправителя к конечному получателю при отсутствии налоговых органов, осуществляющих передачу на промежуточных этапах, значения идентификаторов A и K совпадают.
О — идентификатор отправителя информации, имеет вид:
для организаций — девятнадцатиразрядный код (идентификационный номер налогоплательщика (далее — ИНН) и код причины постановки на учет (далее — КПП) организации (обособленного подразделения);
для физических лиц — двенадцатиразрядный код (ИНН физического лица, при наличии. При отсутствии ИНН — последовательность из двенадцати нулей).
GGGG — год формирования передаваемого файла, MM — месяц, DD — день;
N — идентификационный номер файла. (Длина — от 1 до 36 знаков. Идентификационный номер файла должен обеспечивать уникальность файла).
Расширение имени файла — xml. Расширение имени файла может указываться как строчными, так и прописными буквами.
Параметры первой строки файла обмена
Первая строка XML файла должна иметь следующий вид:
<?xml version =»1.0″ encoding =»windows-1251″?>
Имя файла, содержащего XML схему файла обмена, должно иметь следующий вид:
IU_GIBOBNOBL_l_186_00_05_01_xx, где xx — номер версии схемы.
Расширение имени файла — xsd.
XML схема файла обмена приводится отдельным файлом и размещается на официальном сайте Федеральной налоговой службы.
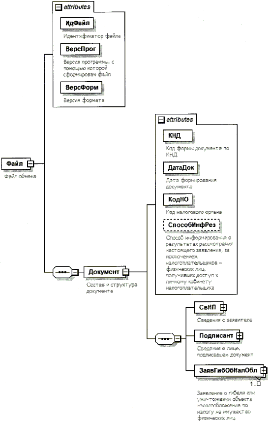
4.Логическая модель файла обмена представлена в виде диаграммы структуры файла обмена на рисунке 1 настоящего формата. Элементами логической модели файла обмена являются элементы и атрибуты XML файла. Перечень структурных элементов логической модели файла обмена и сведения о них приведены в таблицах 4.1 — 4.13 настоящего формата.
Для каждого структурного элемента логической модели файла обмена приводятся следующие сведения:
наименование элемента. Приводится полное наименование элемента <2>; сокращенное наименование (код) элемента. Приводится сокращенное наименование элемента. Синтаксис сокращенного наименования должен удовлетворять спецификации XML;
<2> В строке таблицы могут быть описаны несколько элементов, наименования которых разделены символом «|». Такая форма записи применяется при наличии в файле обмена только одного элемента из описанных в этой строке.
признак типа элемента. Может принимать следующие значения: «С» — сложный элемент логической модели (содержит вложенные элементы), «П» — простой элемент логической модели, реализованный в виде элемента XML файла, «А» — простой элемент логической модели, реализованный в виде атрибута элемента XML файла. Простой элемент логической модели не содержит вложенные элементы;
формат элемента. Формат элемента представляется следующими условными обозначениями: T — символьная строка; N — числовое значение (целое или дробное).
Формат символьной строки указывается в виде T(n-k) или T(=k), где: n — минимальное количество знаков, k — максимальное количество знаков, символ «-» — разделитель, символ «=» означает фиксированное количество знаков в строке. В случае, если минимальное количество знаков равно 0, формат имеет вид T(0-k). В случае, если максимальное количество знаков неограничено, формат имеет вид T(n-).
Формат числового значения указывается в виде N(m.k), где: m — максимальное количество знаков в числе, включая знак (для отрицательного числа), целую и дробную часть числа без разделяющей десятичной точки, k — максимальное число знаков дробной части числа. Если число знаков дробной части числа равно 0 (то есть число целое), то формат числового значения имеет вид N(m).
Для простых элементов, являющихся базовыми в XML, например, элемент с типом «date», поле «Формат элемента» не заполняется. Для таких элементов в поле «Дополнительная информация» указывается тип базового элемента;
признак обязательности элемента определяет обязательность наличия элемента (совокупности наименования элемента и его значения) в файле обмена. Признак обязательности элемента может принимать следующие значения: «О» — наличие элемента в файле обмена обязательно; «Н» — наличие элемента в файле обмена необязательно, то есть элемент может отсутствовать. Если элемент принимает ограниченный перечень значений (по классификатору, кодовому словарю и тому подобному), то признак обязательности элемента дополняется символом «К». Например, «ОК». В случае если количество реализаций элемента может быть более одной, то признак обязательности элемента дополняется символом «М». Например, «НМ» или «ОКМ».
К вышеперечисленным признакам обязательности элемента может добавляться значение «У» в случае описания в XML схеме условий, предъявляемых к элементу в файле обмена, описанных в графе «Дополнительная информация». Например, «НУ» или «ОКУ»;
дополнительная информация содержит, при необходимости, требования к элементу файла обмена, не указанные ранее. Для сложных элементов указывается ссылка на таблицу, в которой описывается состав данного элемента. Для элементов, принимающих ограниченный перечень значений из классификатора (кодового словаря и тому подобного), указывается соответствующее наименование классификатора (кодового словаря и тому подобного) или приводится перечень возможных значений. Для классификатора (кодового словаря и тому подобного) может указываться ссылка на его местонахождение. Для элементов, использующих пользовательский тип данных, указывается наименование типового элемента.
Рисунок 1. Диаграмма структуры файла обмена
Таблица 4.1
Файл обмена (Файл)
| Наименование элемента | Сокращенное наименование (код) элемента | Признак типа элемента | Формат элемента | Признак обязательности элемента | Дополнительная информация |
| Идентификатор файла | ИдФайл | А | T(1-255) | ОУ | Содержит (повторяет) имя сформированного файла (без расширения) |
| Версия программы, с помощью которой сформирован файл | ВерсПрог | А | T(1-40) | О | |
| Версия формата | ВерсФорм | А | T(1-5) | О | Принимает значение: 5.01 |
| Состав и структура документа | Документ | С | О | Состав элемента представлен в таблице 4.2 |
Таблица 4.2
Состав и структура документа (Документ)
| Наименование элемента | Сокращенное наименование (код) элемента | Признак типа элемента | Формат элемента | Признак обязательности элемента | Дополнительная информация |
| Код формы документа по КНД | КНД | А | T(=7) | ОК | Типовой элемент <КНДТип>. Принимает значение: 1150075 |
| Дата формирования документа | ДатаДок | А | T(=10) | О | Типовой элемент <ДатаТип>. Дата в формате ДД.ММ.ГГГГ |
| Код налогового органа | КодНО | А | T(=4) | ОК | Типовой элемент <СОНОТип> |
| Способ информирования о результатах рассмотрения заявления, за исключением налогоплательщиков — физических лиц, получивших доступ к личному кабинету налогоплательщика и не направивших в налоговый орган уведомление о необходимости получения документов на бумажном носителе | Способ ИнфРез | А | T(=1) | НК | Принимает значение: 1 — в налоговом органе, через который подано настоящее заявление | 2 — по почте по имеющемуся у налогового органа адресу места жительства (места пребывания) налогоплательщика — физического лица, подавшего заявление, или по предоставленному налоговому органу адресу для направления по почте документов, которые используются налоговыми органами при реализации своих полномочий в отношениях, регулируемых законодательством о налогах и сборах | 3 — в многофункциональном центре предоставления государственных и муниципальных услуг (далее — МФЦ), через который подано настоящее заявление, с выражением согласия на передачу документов, составляющих налоговую тайну, на бумажном носителе через МФЦ |
| (в ред. Приказа ФНС РФ от 25.03.2020 N ЕД-7-21/192@) | |||||
| Сведения о заявителе | СвНП | С | О | Состав элемента представлен в таблице 4.3 | |
| Сведения о лице, подписавшем заявление | Подписант | С | О | Состав элемента представлен в таблице 4.7 | |
| Заявление о гибели или уничтожении объекта налогообложения по налогу на имущество физических лиц | ЗаявГибОбНалОбл | С | ОМ | Состав элемента представлен в таблице 4.9 | |
Таблица 4.3
Сведения о заявителе (СвНП)
| Наименование элемента | Сокращенное наименование код) элемента | Признак типа элемента | Формат элемента | Признак обязательности элемента | Дополнительная информация |
| Налогоплательщик — физическое лицо | НПФЛ | С | О | Состав элемента представлен в таблице 4.4 |
Таблица 4.4
Налогоплательщик — физическое лицо (НПФЛ)
| Наименование элемента | Сокращенное наименование (код) элемента | Признак типа элемента | Формат элемента | Признак обязательности элемента | Дополнительная информация |
| Номер контактного телефона | Тлф | А | T(1-20) | Н | |
| Фамилия, имя, отчество физического лица | ФИОФЛ | С | О | Типовой элемент <ФИОТип>. Состав элемента представлен в таблице 4.13 | |
| Сведения о физическом лице (обязательно наличие ИНН физического лица) | | СведФЛ1 | С | О | Состав элемента представлен в таблице 4.5 | |
| Сведения о физическом лице (отсутствует ИНН физического лица) | СведФЛ2 | С | О | Состав элемента представлен в таблице 4.6 |
Таблица 4.5
Сведения о физическом лице (обязательно наличие ИНН физического лица) (СведФЛ1)
| Наименование элемента | Сокращенное наименование (код) элемента | Признак типа элемента | Формат элемента | Признак обязательности элемента | Дополнительная информация |
| ИНН физического лица | ИННФЛ | А | T(=12) | О | Типовой элемент <ИННФЛТип> |
Таблица 4.6
Сведения о физическом лице (отсутствует ИНН физического лица) (СведФЛ2)
| Наименование элемента | Сокращенное наименование (код) элемента | Признак типа элемента | Формат элемента | Признак обязательности элемента | Дополнительная информация |
| Дата рождения | ДатаРожд | А | T(=10) | О | Типовой элемент <ДатаТип>. Дата в формате ДД.ММ.ГГГГ |
| Место рождения | МестоРожд | А | T(1-128) | О | |
| Сведения о документе, удостоверяющем личность | УдЛичн | С | О | Типовой элемент <УдЛичнФЛТип>. Состав элемента представлен в таблице 4.12 |
Таблица 4.7
Сведения о лице, подписавшем документ (Подписант)
| Наименование элемента | Сокращенное наименование (код) элемента | Признак типа элемента | Формат элемента | Признак обязательности элемента | Дополнительная информация |
| Признак лица, подписавшего документ | ПрПодп | А | T(=1) | ОК | Принимает значение: 1 — налогоплательщик | 2 — представитель налогоплательщика |
| Фамилия, имя, отчество | ФИО | С | НУ | Типовой элемент <ФИОТип>. Состав элемента представлен в таблице 4.13 Элемент обязателен при <ПрПодп>=2 | |
| Сведения о представителе налогоплательщика | СвПред | С | НУ | Состав элемента представлен в таблице 4.8 Элемент обязателен при <ПрПодп>=2 |
Таблица 4.8
Сведения о представителе налогоплательщика (СвПред)
| Наименование элемента | Сокращенное наименование (код) элемента | Признак типа элемента | Формат элемента | Признак обязательности элемента | Дополнительная информация |
| Наименование и реквизиты документа, подтверждающего полномочия представителя налогоплательщика | НаимДок | А | T(1-120) | О |
Таблица 4.9
Заявление о гибели или уничтожении объекта налогообложения по налогу на имущество физических лиц (ЗаявГибОбНалОбл)
| Наименование элемента | Сокращенное наименование (код) элемента | Признак типа элемента | Формат элемента | Признак обязательности элемента | Дополнительная информация |
| Сведения об объекте налогообложения, в отношении которого представляется заявление | СвОбНалОбл | С | О | Состав элемента представлен в таблице 4.10 | |
| Сведения о документе, подтверждающем факт гибели или уничтожения объекта | СведДокПодтвГиб | С | О | Состав элемента представлен в таблице 4.11 |
Таблица 4.10
Сведения об объекте налогообложения, в отношении которого представляется заявление (СвОбНалОбл)
| Наименование элемента | Сокращенное наименование (код) элемента | Признак типа элемента | Формат элемента | Признак обязательности элемента | Дополнительная информация |
| Код номера объекта | КодНомерОб | А | T(=1) | ОК | Принимает значение: 1 — кадастровый номер | 2 — условный номер | 3 — инвентарный номер |
| Номер объекта | НомерОб | А | T(1-100) | О | |
| Дата гибели или уничтожения объекта | ДатаГибОб | А | T(=7) | О | Типовой элемент <ДатаТип>. Дата в формате ММ.ГГГГ |
Таблица 4.11
Сведения о документе, подтверждающем факт гибели или уничтожения объекта (СведДокПодтвГиб)
| Наименование элемента | Сокращенное наименование (код) элемента | Признак типа элемента | Формат элемента | Признак обязательности элемента | Дополнительная информация |
| Полное наименование документа | НаимДок | А | T(1-120) | Н | |
| (в ред. Приказа ФНС РФ от 25.03.2020 N ЕД-7-21/192@) | |||||
| Полное наименование органа (организации, лица), выдавшего документ | ВыдДок | А | T(1-255) | Н | |
| (в ред. Приказа ФНС РФ от 25.03.2020 N ЕД-7-21/192@) | |||||
| Дата составления документа | ДатаДок | А | T(=10) | Н | Типовой элемент <ДатаТип>. Дата в формате ДД.ММ.ГГГГ |
| (в ред. Приказа ФНС РФ от 25.03.2020 N ЕД-7-21/192@) | |||||
| Номер документа | НомерДок | А | T(1-30) | Н | |
Таблица 4.12
Сведения о документе, удостоверяющем личность (УдЛичнФЛТип)
| Наименование элемента | Сокращенное наименование (код) элемента | Признак типа элемента | Формат элемента | Признак обязательности элемента | Дополнительная информация |
| Код вида документа | КодВидДок | А | T(=2) | ОК | Типовой элемент <СПДУЛТип>. Заполняется в соответствии с приложением «Коды видов документов, удостоверяющих личность налогоплательщика» к Порядку заполнения формы заявления о гибели или уничтожении объекта налогообложения по налогу на имущество физических лиц |
| Серия и номер документа | СерНомДок | А | T(1-25) | О | |
| Дата выдачи | ДатаДок | А | T(=10) | О | Типовой элемент <ДатаТип>. Дата в формате ДД.ММ.ГГГГ |
| Кем выдан | ВыдДок | А | T(1-255) | О |
Таблица 4.13
Фамилия, имя, отчество (ФИОТип)
| Наименование элемента | Сокращенное наименование (код) элемента | Признак типа элемента | Формат элемента | Признак обязательности элемента | Дополнительная информация |
| Фамилия | Фамилия | А | T(1-60) | О | |
| Имя | Имя | А | T(1-60) | О | |
| Отчество | Отчество | А | T(1-60) | Н |