Об утверждении рекомендуемых форматов представления информации и документов при информационном взаимодействии с налоговыми органами по телекоммуникационным каналам связи с использованием усиленной квалифицированной электронной подписи
В целях обеспечения унификации информационного взаимодействия в электронной форме между кабинетом контрольно-кассовой техники, техническими средствами оператора фискальных данных и автоматизированной информационной системой Федеральной налоговой службы по телекоммуникационным каналам связи с использованием усиленной квалифицированной электронной подписи и в соответствии с законодательством Российской Федерации о применении контрольно-кассовой техники приказываю:
1.Утвердить:
Рекомендуемый формат информационного обмена между кабинетом контрольно-кассовой техники, техническими средствами оператора фискальных данных и автоматизированной информационной системой Федеральной налоговой службы при представлении кредитными организациями перечня автоматических устройств для расчетов, находящихся в их собственности или пользовании и обеспечивающих возможность осуществления операций по выдаче и (или) приему наличных денежных средств, в том числе с использованием электронных средств платежа, и по передаче распоряжений кредитным организациям об осуществлении перевода денежных средств, в федеральный орган исполнительной власти, уполномоченный по контролю и надзору за применением контрольно-кассовой техники, согласно приложению N 1 к настоящему приказу;
Рекомендуемый формат информационного обмена между кабинетом контрольно-кассовой техники, техническими средствами оператора фискальных данных и автоматизированной информационной системой Федеральной налоговой службы при представлении заявления пользователя о предоставлении фискальных документов в электронной форме согласно приложению N 2 к настоящему приказу;
Рекомендуемый формат информационного обмена между кабинетом контрольно-кассовой техники, техническими средствами оператора фискальных данных и автоматизированной информационной системой Федеральной налоговой службы при представлении заявления о снятии контрольно-кассовой техники с регистрационного учета в электронной форме согласно приложению N 3 к настоящему приказу;
Рекомендуемый формат информационного обмена между кабинетом контрольно-кассовой техники, техническими средствами оператора фискальных данных и автоматизированной информационной системой Федеральной налоговой службы при представлении заявления о регистрации (перерегистрации) контрольно-кассовой техники в электронной форме согласно приложению N 4 к настоящему приказу;
Рекомендуемый формат информационного обмена между кабинетом контрольно-кассовой техники, техническими средствами оператора фискальных данных и автоматизированной информационной системой Федеральной налоговой службы при представлении отчета о закрытии фискального накопителя в электронной форме согласно приложению N 5 к настоящему приказу;
Рекомендуемый формат информационного обмена между кабинетом контрольно-кассовой техники, техническими средствами оператора фискальных данных и автоматизированной информационной системой Федеральной налоговой службы при представлении отчета о регистрации контрольно-кассовой техники в электронной форме согласно приложению N 6 к настоящему приказу;
Рекомендуемый формат информационного обмена между кабинетом контрольно-кассовой техники, техническими средствами оператора фискальных данных и автоматизированной информационной системой Федеральной налоговой службы при представлении отчета об изменении параметров регистрации контрольно-кассовой техники в электронной форме согласно приложению N 7 к настоящему приказу;
Рекомендуемый формат информационного обмена между кабинетом контрольно-кассовой техники, техническими средствами оператора фискальных данных и автоматизированной информационной системой Федеральной налоговой службы при представлении налоговым органом уведомления о присвоении регистрационного номера контрольно-кассовой техники в электронной форме согласно приложению N 8 к настоящему приказу.
2.Управлению оперативного контроля (В.Г. Мальцев) довести настоящий приказ до всех операторов фискальных данных в электронной форме по телекоммуникационным каналам связи.
3.Признать утратившими силу:
приказ ФНС России от 12.04.2017 N ММВ-7-6/304@ «Об утверждении рекомендованных форматов, используемых налогоплательщиками для осуществления регистрационных действий в отношении контрольно-кассовой техники в электронной форме»;
приказ ФНС России от 20.09.2017 N ММВ-7-20/738@ «Об утверждении Рекомендуемых форматов представления информации и документов при информационном взаимодействии с налоговыми органами по телекоммуникационным каналам связи с использованием усиленной квалифицированной электронной подписи»;
приказ ФНС России от 28.11.2017 N ММВ-7-6/988@ «О внесении изменений в приказ ФНС России от 12.04.2017 N ММВ-7-6/304@»;
приказ ФНС России от 13.03.2018 N ММВ-7-3/142@ «О внесении изменений в приказ ФНС России от 20.09.2017 N ММВ-7-20/738@».
4.Контроль за исполнением настоящего приказа возложить на заместителя руководителя Федеральной налоговой службы, координирующего работу по созданию, развитию, сопровождению и эксплуатации автоматизированной информационной системы Федеральной налоговой службы.
Руководитель
Федеральной налоговой службы
Д.В. ЕГОРОВ
Приложение N 1
к приказу ФНС России
от «__» ______ 2020 г. N ___
РЕКОМЕНДУЕМЫЙ ФОРМАТ ИНФОРМАЦИОННОГО ОБМЕНА МЕЖДУ КАБИНЕТОМ КОНТРОЛЬНО-КАССОВОЙ ТЕХНИКИ, ТЕХНИЧЕСКИМИ СРЕДСТВАМИ ОПЕРАТОРА ФИСКАЛЬНЫХ ДАННЫХ И АВТОМАТИЗИРОВАННОЙ ИНФОРМАЦИОННОЙ СИСТЕМОЙ ФЕДЕРАЛЬНОЙ НАЛОГОВОЙ СЛУЖБЫ ПРИ ПРЕДСТАВЛЕНИИ КРЕДИТНЫМИ ОРГАНИЗАЦИЯМИ ПЕРЕЧНЯ АВТОМАТИЧЕСКИХ УСТРОЙСТВ ДЛЯ РАСЧЕТОВ, НАХОДЯЩИХСЯ В ИХ СОБСТВЕННОСТИ ИЛИ ПОЛЬЗОВАНИИ И ОБЕСПЕЧИВАЮЩИХ ВОЗМОЖНОСТЬ ОСУЩЕСТВЛЕНИЯ ОПЕРАЦИЙ ПО ВЫДАЧЕ И (ИЛИ) ПРИЕМУ НАЛИЧНЫХ ДЕНЕЖНЫХ СРЕДСТВ, В ТОМ ЧИСЛЕ С ИСПОЛЬЗОВАНИЕМ ЭЛЕКТРОННЫХ СРЕДСТВ ПЛАТЕЖА, И ПО ПЕРЕДАЧЕ РАСПОРЯЖЕНИЙ КРЕДИТНЫМ ОРГАНИЗАЦИЯМ ОБ ОСУЩЕСТВЛЕНИИ ПЕРЕВОДА ДЕНЕЖНЫХ СРЕДСТВ, В ФЕДЕРАЛЬНЫЙ ОРГАН ИСПОЛНИТЕЛЬНОЙ ВЛАСТИ, УПОЛНОМОЧЕННЫЙ ПО КОНТРОЛЮ И НАДЗОРУ ЗА ПРИМЕНЕНИЕМ КОНТРОЛЬНО-КАССОВОЙ ТЕХНИКИ
I. ОБЩИЕ СВЕДЕНИЯ
1.Настоящий формат описывает требования к XML файлам (далее — файл обмена) передачи в налоговые органы перечня автоматических устройств для расчетов в электронной форме.
2.Номер версии настоящего формата 5.02, часть 800.24.
II. ОПИСАНИЕ ФАЙЛА ОБМЕНА
3.Имя файла обмена должно иметь следующий вид:
R_T_A_K_O_GGGGMMDD_N, где:
R_T — префикс, принимающий значение KO_PERAVTUSTRRAS;
A_K — идентификатор получателя информации, где: A — идентификатор получателя, которому направляется файл обмена, K — идентификатор конечного получателя, для которого предназначена информация из данного файла обмена <1>. Каждый из идентификаторов (A и K) имеет вид для налоговых органов — четырехразрядный код (код налогового органа в соответствии с классификатором «Система обозначения налоговых органов» (СОНО);
<1> Передача файла от отправителя к конечному получателю (K) может осуществляться в несколько этапов через другие налоговые органы, осуществляющие передачу файла на промежуточных этапах, которые обозначаются идентификатором A. В случае передачи файла от отправителя к конечному получателю при отсутствии налоговых органов, осуществляющих передачу на промежуточных этапах, значения идентификаторов A и K совпадают.
O — идентификатор отправителя информации, имеет вид:
для организаций — девятнадцатиразрядный код (идентификационный номер налогоплательщика (далее — ИНН) и код причины постановки на учет (далее — КПП) организации (обособленного подразделения);
для физических лиц — двенадцатиразрядный код (ИНН физического лица, при наличии. При отсутствии ИНН — последовательность из двенадцати нулей).
GGGG — год формирования передаваемого файла, MM — месяц, DD — день;
N — идентификационный номер файла. (Длина — от 1 до 36 знаков. Идентификационный номер файла должен обеспечивать уникальность файла).
Расширение имени файла — xml. Расширение имени файла может указываться как строчными, так и прописными буквами.
Параметры первой строки файла обмена
Первая строка XML файла должна иметь следующий вид:
<?xml version =»1.0″ encoding =»windows-1251″?>
Имя файла, содержащего XML схему файла обмена, должно иметь следующий вид:
KO_PERAVTUSTRRAS_1_800_24_05_02_xx, где xx — номер версии схемы.
Расширение имени файла — xsd.
XML схема файла обмена приводится отдельным файлом и размещается на официальном сайте Федеральной налоговой службы.
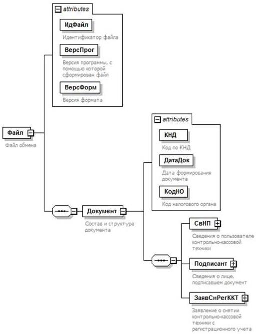
4.Логическая модель файла обмена представлена в виде диаграммы структуры файла обмена на рисунке 1 настоящего формата. Элементами логической модели файла обмена являются элементы и атрибуты XML файла. Перечень структурных элементов логической модели файла обмена и сведения о них приведены в таблицах 4.1 — 4.15 настоящего формата.
Для каждого структурного элемента логической модели файла обмена приводятся следующие сведения:
наименование элемента. Приводится полное наименование элемента <2>;
<2> В строке таблицы могут быть описаны несколько элементов, наименования которых разделены символом «|». Такая форма записи применяется при наличии в файле обмена только одного элемента из описанных в этой строке.
сокращенное наименование (код) элемента. Приводится сокращенное наименование элемента. Синтаксис сокращенного наименования должен удовлетворять спецификации XML;
признак типа элемента. Может принимать следующие значения: «С» — сложный элемент логической модели (содержит вложенные элементы), «П» — простой элемент логической модели, реализованный в виде элемента XML файла, «А» — простой элемент логической модели, реализованный в виде атрибута элемента XML файла. Простой элемент логической модели не содержит вложенные элементы;
формат элемента. Формат элемента представляется следующими условными обозначениями: T — символьная строка; N — числовое значение (целое или дробное).
Формат символьной строки указывается в виде T(n-k) или T(=k), где: n — минимальное количество знаков, k — максимальное количество знаков, символ «-» — разделитель, символ «=» означает фиксированное количество знаков в строке. В случае, если минимальное количество знаков равно 0, формат имеет вид T(0-k). В случае, если максимальное количество знаков не ограничено, формат имеет вид T(n-).
Формат числового значения указывается в виде N(m.k), где: m — максимальное количество знаков в числе, включая знак (для отрицательного числа), целую и дробную часть числа без разделяющей десятичной точки, k — максимальное число знаков дробной части числа. Если число знаков дробной части числа равно 0 (то есть число целое), то формат числового значения имеет вид N(m).
Для простых элементов, являющихся базовыми в XML (определенными в сети «Интернет» по электронному адресу: http://www.w3.org/TR/xmlschema-0), например, элемент с типом «date», поле «Формат элемента» не заполняется. Для таких элементов в поле «Дополнительная информация» указывается тип базового элемента;
признак обязательности элемента определяет обязательность наличия элемента (совокупности наименования элемента и его значения) в файле обмена. Признак обязательности элемента может принимать следующие значения: «О» — наличие элемента в файле обмена обязательно; «Н» — наличие элемента в файле обмена необязательно, то есть элемент может отсутствовать. Если элемент принимает ограниченный перечень значений (по классификатору, кодовому словарю и тому подобному), то признак обязательности элемента дополняется символом «К». Например, «ОК». В случае, если количество реализаций элемента может быть более одной, то признак обязательности элемента дополняется символом «М». Например, «НМ» или «ОКМ».
К вышеперечисленным признакам обязательности элемента может добавляться значение «У» в случае описания в XML схеме условий, предъявляемых к элементу в файле обмена, описанных в графе «Дополнительная информация». Например, «НУ» или «ОКУ»;
дополнительная информация содержит, при необходимости, требования к элементу файла обмена, не указанные ранее. Для сложных элементов указывается ссылка на таблицу, в которой описывается состав данного элемента. Для элементов, принимающих ограниченный перечень значений из классификатора (кодового словаря и тому подобного), указывается соответствующее наименование классификатора (кодового словаря и тому подобного) или приводится перечень возможных значений. Для классификатора (кодового словаря и тому подобного) может указываться ссылка на его местонахождение. Для элементов, использующих пользовательский тип данных, указывается наименование типового элемента.
Рисунок 1. Диаграмма структуры файла обмена
Таблица 4.1
Файл обмена (Файл)
| Наименование элемента | Сокращенное наименование (код) элемента | Признак типа элемента | Формат элемента | Признак обязательности элемента | Дополнительная информация |
| Идентификатор файла | ИдФайл | А | T(1-255) | ОУ | Содержит (повторяет) имя сформированного файла (без расширения) |
| Версия программы, с помощью которой сформирован файл | ВерсПрог | А | T(1-40) | О | |
| Версия формата | ВерсФорм | А | T(1-5) | О | Принимает значение: 5.02 |
| Состав и структура документа | Документ | С | О | Состав элемента представлен в таблице 4.2 |
Таблица 4.2
Состав и структура документа (Документ)
| Наименование элемента | Сокращенное наименование (код) элемента | Признак типа элемента | Формат элемента | Признак обязательности элемента | Дополнительная информация |
| Код по КНД | КНД | А | T(=7) | ОК | Типовой элемент <КНДТип>. Принимает значение: 1184012 |
| Дата формирования документа | ДатаДок | А | T(=10) | О | Типовой элемент <ДатаТип>. Дата в формате ДД.ММ.ГГГГ |
| Код налогового органа | КодНО | А | T(=4) | ОК | Типовой элемент <СОНОТип>. Принимает значения в соответствии с классификатором «Система обозначений налоговых органов» |
| Сведения о заявителе | СвНП | С | О | Состав элемента представлен в таблице 4.3 | |
| Сведения о лице, подписавшем документ | Подписант | С | О | Состав элемента представлен в таблице 4.5 | |
| Перечень автоматических устройств для расчетов | ПеречАУРасч | С | ОМ | Состав элемента представлен в таблице 4.7 |
Таблица 4.3
Сведения о заявителе (СвНП)
| Наименование элемента | Сокращенное наименование (код) элемента | Признак типа элемента | Формат элемента | Признак обязательности элемента | Дополнительная информация |
| Заявитель — организация | НПЮЛ | С | О | Состав элемента представлен в таблице 4.4 |
Таблица 4.4
Заявитель — организация (НПЮЛ)
| Наименование элемента | Сокращенное наименование (код) элемента | Признак типа элемента | Формат элемента | Признак обязательности элемента | Дополнительная информация |
| Наименование организации | НаимОрг | А | T(1-1000) | О | |
| ИНН | ИННЮЛ | А | T(=10) | О | Типовой элемент <ИННЮЛТип> |
| КПП | КПП | А | T(=9) | О | Типовой элемент <КППТип> |
| ОГРН | ОГРН | А | T(=13) | НУ | Типовой элемент <ОГРНТип> Элемент необязателен, если первые 4 символа элемента <ИННЮЛ> = 9909 |
| БИК банка (кредитной организации) | БИК | А | T(=9) | О | Типовой элемент <БИКТип> |
| Регистрационный номер кредитной организации по КГРКО | КГРКО | А | T(1-4) | НК |
Таблица 4.5
Сведения о лице, подписавшем документ (Подписант)
| Наименование элемента | Сокращенное наименование (код) элемента | Признак типа элемента | Формат элемента | Признак обязательности элемента | Дополнительная информация |
| Признак лица, подписавшего документ | ПрПодп | А | T(=1) | ОК | Принимает значение: 1 — заявитель | 2 — представитель заявителя |
| Фамилия, имя, отчество | ФИО | С | О | Типовой элемент <ФИОТип>. Состав элемента представлен в таблице 4.15 | |
| Сведения о представителе заявителя | СвПред | С | НУ | Состав элемента представлен в таблице 4.6 Элемент обязателен при <ПрПодп>=2 |
Таблица 4.6
Сведения о представителе заявителя (СвПред)
| Наименование элемента | Сокращенное наименование (код) элемента | Признак типа элемента | Формат элемента | Признак обязательности элемента | Дополнительная информация |
| Наименование документа, подтверждающего полномочия представителя | НаимДок | А | T(1-120) | О |
Таблица 4.7
Перечень автоматических устройств для расчетов (ПеречАУРасч)
| Наименование элемента | Сокращенное наименование (код) элемента | Признак типа элемента | Формат элемента | Признак обязательности элемента | Дополнительная информация |
| Тип автоматического устройства для расчетов | ТипАУРасч | А | T(=1) | ОК | Принимает значение: 1 — только операции с использованием платежных карт (их реквизитов), исключая выдачу наличных денежных средств | 2 — только операции без использования платежных карт (их реквизитов) | 3 — операции с использованием и без использования платежных карт (их реквизитов), исключая выдачу наличных денежных средств | 4 — только операции с использованием платежных карт (их реквизитов), включая выдачу наличных денежных средств| 5 — операции с использованием и без использования платежных карт (их реквизитов), включая выдачу наличных денежных средств |
| Идентификационный номер автоматического устройства для расчетов | ИнНомАУРасч | А | T(1-20) | О | |
| Дата размещения автоматического устройства для расчетов | ДатаРазмАУРасч | А | T(=10) | О | Типовой элемент <ДатаТип>. Дата в формате ДД.ММ.ГГГГ |
| Дата демонтажа автоматического устройства для расчетов | ДатаДемАУРасч | А | T(=10) | Н | Типовой элемент <ДатаТип>. Дата в формате ДД.ММ.ГГГГ |
| Географическая координата установки автоматического устройства для расчетов (GPS — координата), северная широта | КоордСШ | А | N(7.5) | НУ | Элемент обязателен при отсутствии элемента <АдрМУст> |
| Географическая координата установки автоматического устройства для расчетов (GPS — координата), восточная долгота | КоордВД | А | N(7.5) | НУ | Элемент обязателен при отсутствии элемента <АдрМУст> |
| Контактный телефон | Тлф | А | T(1-20) | Н | |
| Признак права принадлежности автоматического устройства для расчетов | ПрПринАУРасч | А | T(=1) | ОК | Принимает значение: 1 — принадлежит на праве собственности | 2 — используется на праве пользования |
| Признак места нахождения автоматического устройства для расчетов | ПрМУстАУРасч | А | T(=1) | ОК | Принимает значение: 1 — находится в помещении кредитной организации в открытом доступе | 2 — находится в помещении кредитной организации в ограниченном доступе | 3 — находится вне помещений кредитной организации в открытом доступе | 4 — находится вне помещений кредитной организации в ограниченном доступе |
| Сведения об адресе (месте) установки автоматического устройства для расчетов | СведАдрМУст | С | О | Состав элемента представлен в таблице 4.8 |
Таблица 4.8
Сведения об адресе (месте) установки (применения) автоматического устройства для расчетов (СведАдрМУст)
| Наименование элемента | Сокращенное наименование (код) элемента | Признак типа элемента | Формат элемента | Признак обязательности элемента | Дополнительная информация |
| Место установки автоматического устройства для расчетов | НаимМУст | А | T(1-254) | О | |
| Адрес установки автоматического устройства для расчетов | АдрМУст | С | НУ | Состав элемента представлен в таблице 4.9 Элемент обязателен, если не заполнен хотя бы один из элементов <КоордСШ> и <КоордВД> |
Таблица 4.9
Адрес установки автоматического устройства для расчетов (АдрМУст)
| Наименование элемента | Сокращенное наименование (код) элемента | Признак типа элемента | Формат элемента | Признак обязательности элемента | Дополнительная информация |
| Адрес по ФИАС | АдрФИАС | С | О | Типовой элемент <АдрФИАСТип>. Состав элемента представлен в таблице 4.10 |
Таблица 4.10
Адрес по ФИАС (АдрФИАСТип)
| Наименование элемента | Сокращенное наименование (код) элемента | Признак типа элемента | Формат элемента | Признак обязательности элемента | Дополнительная информация |
| Уникальный идентификационный номер | ИдНом | А | T(1-36) | О | |
| Почтовый индекс | Индекс | А | T(=6) | Н | |
| Субъект Российской Федерации (код) | Регион | П | T(=2) | ОК | Типовой элемент <ССРФТип> |
| Муниципальный район/городской округ/внутригородская территория города федерального значения/муниципальный округ | МуниципРайон | С | НУ | Типовой элемент <ВидНаимКодТип>. Состав элемента представлен в таблице 4.11 Элемент обязателен, если значение элемента <Регион> не равно 99 | |
| Городское поселение/сельское поселение/межселенная территория в составе муниципального района/внутригородской район городского округа | ГородСелПоселен | С | Н | Типовой элемент <ВидНаимКодТип>. Состав элемента представлен в таблице 4.11 | |
| Населенный пункт (город, деревня, село и прочее) | НаселенПункт | С | Н | Типовой элемент <ВидНаимТип>. Состав элемента представлен в таблице 4.12 | |
| Элемент планировочной структуры | ЭлПланСтруктур | С | Н | Типовой элемент <ТипНаимТип>. Состав элемента представлен в таблице 4.13 | |
| Элемент улично-дорожной сети | ЭлУлДорСети | С | Н | Типовой элемент <ТипНаимТип>. Состав элемента представлен в таблице 4.13 | |
| Земельный участок (номер) | ЗемелУчасток | П | T(1-50) | Н | |
| Здание/сооружение/объект незавершенного строительства | Здание | С | НМ | Типовой элемент <НомерТип>. Состав элемента представлен в таблице 4.14 | |
| Помещение в пределах здания, сооружения/машино-место | ПомещЗдания | С | Н | Типовой элемент <НомерТип>. Состав элемента представлен в таблице 4.14 | |
| Помещение в пределах квартиры | ПомещКвартиры | С | Н | Типовой элемент <НомерТип>. Состав элемента представлен в таблице 4.14 |
Таблица 4.11
Сведения о виде (код) и наименовании адресного элемента (ВидНаимКодТип)
| Наименование элемента | Сокращенное наименование (код) элемента | Признак типа элемента | Формат элемента | Признак обязательности элемента | Дополнительная информация |
| Вид (код) элемента | ВидКод | А | T(=1) | ОК | Принимает значение: для элемента <МуниципРайон>: 1 — муниципальный район | 2 — городской округ | 3 — внутригородская территория города федерального значения | 4 — муниципальный округ для элемента <ГородСелПоселен>: 1 — городское поселение | 2 — сельское поселение | 3 — межселенная территория в составе муниципального района | 4 — внутригородской район городского округа |
| Наименование элемента | Наим | А | T(1-255) | О |
Таблица 4.12
Сведения о виде и наименовании адресного элемента (ВидНаимТип)
| Наименование элемента | Сокращенное наименование (код) элемента | Признак типа элемента | Формат элемента | Признак обязательности элемента | Дополнительная информация |
| Вид элемента | Вид | А | T(1-50) | О | |
| Наименование элемента | Наим | А | T(1-255) | О |
Таблица 4.13
Сведения о типе и наименовании адресного элемента (ТипНаимТип)
| Наименование элемента | Сокращенное наименование (код) элемента | Признак типа элемента | Формат элемента | Признак обязательности элемента | Дополнительная информация |
| Тип элемента | Тип | А | T(1-50) | О | |
| Наименование элемента | Наим | А | T(1-255) | О |
Таблица 4.14
Сведения о номере адресного элемента (НомерТип)
| Наименование элемента | Сокращенное наименование (код) элемента | Признак типа элемента | Формат элемента | Признак обязательности элемента | Дополнительная информация |
| Тип элемента | Тип | А | T(1-50) | О | |
| Номер элемента | Номер | А | T(1-255) | О |
Таблица 4.15
Фамилия, имя, отчество (ФИОТип)
| Наименование элемента | Сокращенное наименование (код) элемента | Признак типа элемента | Формат элемента | Признак обязательности элемента | Дополнительная информация |
| Фамилия | Фамилия | А | T(1-60) | О | |
| Имя | Имя | А | T(1-60) | О | |
| Отчество | Отчество | А | T(1-60) | Н |
Приложение N 2
к приказу ФНС России
от «__» ______ 2020 г. N ___
РЕКОМЕНДУЕМЫЙ ФОРМАТ ИНФОРМАЦИОННОГО ОБМЕНА МЕЖДУ КАБИНЕТОМ КОНТРОЛЬНО-КАССОВОЙ ТЕХНИКИ, ТЕХНИЧЕСКИМИ СРЕДСТВАМИ ОПЕРАТОРА ФИСКАЛЬНЫХ ДАННЫХ И АВТОМАТИЗИРОВАННОЙ ИНФОРМАЦИОННОЙ СИСТЕМОЙ ФЕДЕРАЛЬНОЙ НАЛОГОВОЙ СЛУЖБЫ ПРИ ПРЕДСТАВЛЕНИИ ЗАЯВЛЕНИЯ ПОЛЬЗОВАТЕЛЯ О ПРЕДОСТАВЛЕНИИ ФИСКАЛЬНЫХ ДОКУМЕНТОВ В ЭЛЕКТРОННОЙ ФОРМЕ
I. ОБЩИЕ СВЕДЕНИЯ
1.Настоящий формат описывает требования к XML файлам (далее — файл обмена) передачи в налоговые органы заявления пользователя о предоставлении фискальных документов в электронной форме.
2.Номер версии настоящего формата 5.02, часть 800.31.
II. ОПИСАНИЕ ФАЙЛА ОБМЕНА
3.Имя файла обмена должно иметь следующий вид:
R_T_A_K_O_GGGGMMDD_N, где:
R_T — префикс, принимающий значение KO_ZVLPRFD;
A_K — идентификатор получателя информации, где: A — идентификатор получателя, которому направляется файл обмена, K — идентификатор конечного получателя, для которого предназначена информация из данного файла обмена <1>. Каждый из идентификаторов (A и K) имеет вид для налоговых органов — четырехразрядный код (код налогового органа в соответствии с классификатором «Система обозначения налоговых органов» (СОНО);
<1> Передача файла от отправителя к конечному получателю (K) может осуществляться в несколько этапов через другие налоговые органы, осуществляющие передачу файла на промежуточных этапах, которые обозначаются идентификатором A. В случае передачи файла от отправителя к конечному получателю при отсутствии налоговых органов, осуществляющих передачу на промежуточных этапах, значения идентификаторов A и K совпадают.
O — идентификатор отправителя информации, имеет вид:
для организаций — девятнадцатиразрядный код (идентификационный номер налогоплательщика (далее — ИНН) и код причины постановки на учет (далее — КПП) организации (обособленного подразделения);
для физических лиц — двенадцатиразрядный код (ИНН физического лица, при наличии. При отсутствии ИНН — последовательность из двенадцати нулей).
GGGG — год формирования передаваемого файла, MM — месяц, DD — день;
N — идентификационный номер файла. (Длина — от 1 до 36 знаков. Идентификационный номер файла должен обеспечивать уникальность файла).
Расширение имени файла — xml. Расширение имени файла может указываться как строчными, так и прописными буквами.
Параметры первой строки файла обмена
Первая строка XML файла должна иметь следующий вид:
<?xml version =»1.0″ encoding =»windows-1251″?>
Имя файла, содержащего XML схему файла обмена, должно иметь следующий вид:
KO_ZVLPRFD_1_800_31_05_02_xx, где xx — номер версии схемы.
Расширение имени файла — xsd.
XML схема файла обмена приводится отдельным файлом и размещается на официальном сайте Федеральной налоговой службы.
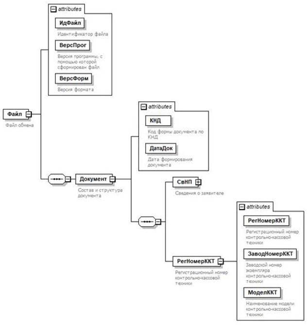
4.Логическая модель файла обмена представлена в виде диаграммы структуры файла обмена на рисунке 1 настоящего формата. Элементами логической модели файла обмена являются элементы и атрибуты XML файла. Перечень структурных элементов логической модели файла обмена и сведения о них приведены в таблицах 4.1 — 4.9 настоящего формата.
Для каждого структурного элемента логической модели файла обмена приводятся следующие сведения:
наименование элемента. Приводится полное наименование элемента <2>;
<2> В строке таблицы могут быть описаны несколько элементов, наименования которых разделены символом «|». Такая форма записи применяется при наличии в файле обмена только одного элемента из описанных в этой строке.
сокращенное наименование (код) элемента. Приводится сокращенное наименование элемента. Синтаксис сокращенного наименования должен удовлетворять спецификации XML;
признак типа элемента. Может принимать следующие значения: «С» — сложный элемент логической модели (содержит вложенные элементы), «П» — простой элемент логической модели, реализованный в виде элемента XML файла, «А» — простой элемент логической модели, реализованный в виде атрибута элемента XML файла. Простой элемент логической модели не содержит вложенные элементы;
формат элемента. Формат элемента представляется следующими условными обозначениями: T — символьная строка; N — числовое значение (целое или дробное).
Формат символьной строки указывается в виде T(n-k) или T(=k), где: n — минимальное количество знаков, k — максимальное количество знаков, символ «-» — разделитель, символ «=» означает фиксированное количество знаков в строке. В случае, если минимальное количество знаков равно 0, формат имеет вид T(0-k). В случае, если максимальное количество знаков не ограничено, формат имеет вид T(n-).
Формат числового значения указывается в виде N(m.k), где: m — максимальное количество знаков в числе, включая знак (для отрицательного числа), целую и дробную часть числа без разделяющей десятичной точки, k — максимальное число знаков дробной части числа. Если число знаков дробной части числа равно 0 (то есть число целое), то формат числового значения имеет вид N(m).
Для простых элементов, являющихся базовыми в XML (определенными в сети «Интернет» по электронному адресу: http://www.w3.org/TR/xmlschema-0), например, элемент с типом «date», поле «Формат элемента» не заполняется. Для таких элементов в поле «Дополнительная информация» указывается тип базового элемента;
признак обязательности элемента определяет обязательность наличия элемента (совокупности наименования элемента и его значения) в файле обмена. Признак обязательности элемента может принимать следующие значения: «О» — наличие элемента в файле обмена обязательно; «Н» — наличие элемента в файле обмена необязательно, то есть элемент может отсутствовать. Если элемент принимает ограниченный перечень значений (по классификатору, кодовому словарю и тому подобному), то признак обязательности элемента дополняется символом «К». Например, «ОК». В случае, если количество реализаций элемента может быть более одной, то признак обязательности элемента дополняется символом «М». Например, «НМ» или «ОКМ».
К вышеперечисленным признакам обязательности элемента может добавляться значение «У» в случае описания в XML схеме условий, предъявляемых к элементу в файле обмена, описанных в графе «Дополнительная информация». Например, «НУ» или «ОКУ»;
дополнительная информация содержит, при необходимости, требования к элементу файла обмена, не указанные ранее. Для сложных элементов указывается ссылка на таблицу, в которой описывается состав данного элемента. Для элементов, принимающих ограниченный перечень значений из классификатора (кодового словаря и тому подобного), указывается соответствующее наименование классификатора (кодового словаря и тому подобного) или приводится перечень возможных значений. Для классификатора (кодового словаря и тому подобного) может указываться ссылка на его местонахождение. Для элементов, использующих пользовательский тип данных, указывается наименование типового элемента.
Рисунок 1. Диаграмма структуры файла обмена
Таблица 4.1
Файл обмена (Файл)
| Наименование элемента | Сокращенное наименование (код) элемента | Признак типа элемента | Формат элемента | Признак обязательности элемента | Дополнительная информация |
| Идентификатор файла | ИдФайл | А | T(1-255) | ОУ | Содержит (повторяет) имя сформированного файла (без расширения) |
| Версия программы, с помощью которой сформирован файл | ВерсПрог | А | T(1-40) | О | |
| Версия формата | ВерсФорм | А | T(1-5) | О | Принимает значение: 5.02 |
| Состав и структура документа | Документ | С | О | Состав элемента представлен в таблице 4.2 |
Таблица 4.2
Состав и структура документа (Документ)
| Наименование элемента | Сокращенное наименование (код) элемента | Признак типа элемента | Формат элемента | Признак обязательности элемента | Дополнительная информация |
| Код по КНД | КНД | А | T(=7) | ОК | Типовой элемент <КНДТип>. Принимает значение: 1111058 |
| Дата формирования документа | ДатаДок | А | T(=10) | О | Типовой элемент <ДатаТип>. Дата в формате ДД.ММ.ГГГГ |
| Код налогового органа | КодНО | А | T(=4) | ОК | Типовой элемент <СОНОТип> |
| Сведения о заявителе | СвНП | С | О | Состав элемента представлен в таблице 4.3 | |
| Сведения о лице, подписавшем документ | Подписант | С | О | Состав элемента представлен в таблице 4.6 | |
| Заявление пользователя о предоставлении фискальных документов | ЗаявПредФД | С | О | Состав элемента представлен в таблице 4.8 |
Таблица 4.3
Сведения о заявителе (СвНП)
| Наименование элемента | Сокращенное наименование (код) элемента | Признак типа элемента | Формат элемента | Признак обязательности элемента | Дополнительная информация |
| Заявитель — организация | | НПЮЛ | С | О | Состав элемента представлен в таблице 4.4 | |
| Заявитель — физическое лицо, зарегистрированное в качестве индивидуального предпринимателя | НПИП | С | О | Состав элемента представлен в таблице 4.5 |
Таблица 4.4
Заявитель — организация (НПЮЛ)
| Наименование элемента | Сокращенное наименование (код) элемента | Признак типа элемента | Формат элемента | Признак обязательности элемента | Дополнительная информация |
| Наименование организации | НаимОрг | А | T(1-1000) | О | |
| ИНН | ИННЮЛ | А | T(=10) | О | Типовой элемент <ИННЮЛТип> |
| КПП | КПП | А | T(=9) | О | Типовой элемент <КППТип> |
| ОГРН | ОГРН | А | T(=13) | НУ | Типовой элемент <ОГРНТип> Элемент необязателен, если первые 4 символа элемента <ИННЮЛ> = 9909 |
Таблица 4.5
Заявитель — физическое лицо, зарегистрированное в качестве индивидуального предпринимателя (НПИП)
| Наименование элемента | Сокращенное наименование (код) элемента | Признак типа элемента | Формат элемента | Признак обязательности элемента | Дополнительная информация |
| ИНН физического лица, зарегистрированного в качестве индивидуального предпринимателя | ИННФЛ | А | T(=12) | О | Типовой элемент <ИННФЛТип> |
| ОГРНИП | ОГРНИП | А | T(=15) | НУ | Типовой элемент <ОГРНИПТип> Элемент необязателен, если первые 4 символа элемента <ИННФЛ> = 9909 |
| Фамилия, имя, отчество физического лица, зарегистрированного в качестве индивидуального предпринимателя | ФИОИП | С | О | Типовой элемент <ФИОТип>. Состав элемента представлен в таблице 4.9 |
Таблица 4.6
Сведения о лице, подписавшем документ (Подписант)
| Наименование элемента | Сокращенное наименование (код) элемента | Признак типа элемента | Формат элемента | Признак обязательности элемента | Дополнительная информация |
| Признак лица, подписавшего документ | ПрПодп | А | T(=1) | ОК | Принимает значение: 1 — заявитель | 2 — представитель заявителя |
| Фамилия, имя, отчество | ФИО | С | НУ | Типовой элемент <ФИОТип>. Состав элемента представлен в таблице 4.9 Элемент обязателен при выполнении одного из условий: — <ПрПодп>=2 | — <ПрПодп>=1 и наличие <НПЮЛ> | |
| Сведения о представителе заявителя | СвПред | С | НУ | Состав элемента представлен в таблице 4.7 Элемент обязателен при <ПрПодп>=2 |
Таблица 4.7
Сведения о представителе заявителя (СвПред)
| Наименование элемента | Сокращенное наименование (код) элемента | Признак типа элемента | Формат элемента | Признак обязательности элемента | Дополнительная информация |
| Наименование документа, подтверждающего полномочия представителя | НаимДок | А | T(1-120) | О |
Таблица 4.8
Заявление пользователя о предоставлении фискальных документов (ЗаявПредФД)
| Наименование элемента | Сокращенное наименование (код) элемента | Признак типа элемента | Формат элемента | Признак обязательности элемента | Дополнительная информация |
| Признак причины подачи заявления | ПрПричПод | А | T(=1) | ОК | Принимает значение: 1 — передача фискальных данных из автономной контрольно-кассовой техники | 2 — передача фискальных данных по причине поломки фискального накопителя | 3 — по требованию налогового органа |
| Заводской номер фискального накопителя | ЗаводНомерФН | А | T(1-20) | О | |
| Наименование модели фискального накопителя | МоделФН | А | T(1-120) | ОК | |
| Имя файла, выгруженного из фискального накопителя со всеми фискальными документами | ИмяФайл | А | T(1-255) | О | Имя передаваемого файла имеет вид: KD_O_P_N 1_GGGGMMDD_N 2, где: KD — префикс, принимающий значение, равное 9999; O — идентификатор отправителя, имеет вид: для организаций — девятнадцатиразрядный код (ИНН и КПП организации); для физических лиц — двенадцатиразрядный код (ИНН физического лица, при отсутствии ИНН — последовательность из двенадцати нулей); P — идентификатор конечного получателя — налогового органа, — четырехразрядный код налогового органа в соответствии с СОНО; GGGGMMDD — дата формирования файла; N 1, N 2 — идентификационные номера файла (GUID). Если документ состоит из нескольких файлов, N 1 одинаковый для всех файлов одного документа, N 2 уникален для каждого файла независимо от принадлежности к документу. Расширение имени файла — fnc. Имя файла, представляемого в налоговый орган, содержащего документ в соответствии с утвержденным форматом для данного документа, без расширения и точки |
Таблица 4.9
Фамилия, имя, отчество (ФИОТип)
| Наименование элемента | Сокращенное наименование (код) элемента | Признак типа элемента | Формат элемента | Признак обязательности элемента | Дополнительная информация |
| Фамилия | Фамилия | А | T(1-60) | О | |
| Имя | Имя | А | T(1-60) | О | |
| Отчество | Отчество | А | T(1-60) | Н |
Приложение N 3
к приказу ФНС России
от «__» ______ 2020 г. N ___
РЕКОМЕНДУЕМЫЙ ФОРМАТ ИНФОРМАЦИОННОГО ОБМЕНА МЕЖДУ КАБИНЕТОМ КОНТРОЛЬНО-КАССОВОЙ ТЕХНИКИ, ТЕХНИЧЕСКИМИ СРЕДСТВАМИ ОПЕРАТОРА ФИСКАЛЬНЫХ ДАННЫХ И АВТОМАТИЗИРОВАННОЙ ИНФОРМАЦИОННОЙ СИСТЕМОЙ ФЕДЕРАЛЬНОЙ НАЛОГОВОЙ СЛУЖБЫ ПРИ ПРЕДСТАВЛЕНИИ ЗАЯВЛЕНИЯ О СНЯТИИ КОНТРОЛЬНО-КАССОВОЙ ТЕХНИКИ С РЕГИСТРАЦИОННОГО УЧЕТА В ЭЛЕКТРОННОЙ ФОРМЕ
I. ОБЩИЕ СВЕДЕНИЯ
1.Настоящий формат описывает требования к XML файлам (далее — файл обмена) передачи в налоговые органы заявления о снятии контрольно-кассовой техники с регистрационного учета в электронной форме.
2.Номер версии настоящего формата 5.02, часть 800.12.
II. ОПИСАНИЕ ФАЙЛА ОБМЕНА
3.Имя файла обмена должно иметь следующий вид:
R_T_A_K_O_GGGGMMDD_N, где:
R_T — префикс, принимающий значение KO_ZVLSNUCHKKT;
A_K — идентификатор получателя информации, где: A — идентификатор получателя, которому направляется файл обмена, K — идентификатор конечного получателя, для которого предназначена информация из данного файла обмена <1>. Каждый из идентификаторов (A и K) имеет вид для налоговых органов — четырехразрядный код (код налогового органа в соответствии с классификатором «Система обозначения налоговых органов» (СОНО);
<1> Передача файла от отправителя к конечному получателю (K) может осуществляться в несколько этапов через другие налоговые органы, осуществляющие передачу файла на промежуточных этапах, которые обозначаются идентификатором A. В случае передачи файла от отправителя к конечному получателю при отсутствии налоговых органов, осуществляющих передачу на промежуточных этапах, значения идентификаторов A и K совпадают.
O — идентификатор отправителя информации, имеет вид:
для организаций — девятнадцатиразрядный код (идентификационный номер налогоплательщика (далее — ИНН) и код причины постановки на учет (далее — КПП) организации (обособленного подразделения);
для физических лиц — двенадцатиразрядный код (ИНН физического лица, при наличии. При отсутствии ИНН — последовательность из двенадцати нулей).
GGGG — год формирования передаваемого файла, MM — месяц, DD — день;
N — идентификационный номер файла. (Длина — от 1 до 36 знаков. Идентификационный номер файла должен обеспечивать уникальность файла).
Расширение имени файла — xml. Расширение имени файла может указываться как строчными, так и прописными буквами.
Параметры первой строки файла обмена
Первая строка XML файла должна иметь следующий вид:
<?xml version =»1.0″ encoding =»windows-1251″?>
Имя файла, содержащего XML схему файла обмена, должно иметь следующий вид:
KO_ZVLSNUCHKKT_1_800_12_05_02_xx, где xx — номер версии схемы.
Расширение имени файла — xsd.
XML схема файла обмена приводится отдельным файлом и размещается на официальном сайте Федеральной налоговой службы.
4.Логическая модель файла обмена представлена в виде диаграммы структуры файла обмена на рисунке 1 настоящего формата. Элементами логической модели файла обмена являются элементы и атрибуты XML файла. Перечень структурных элементов логической модели файла обмена и сведения о них приведены в таблицах 4.1 — 4.10 настоящего формата.
Для каждого структурного элемента логической модели файла обмена приводятся следующие сведения:
наименование элемента. Приводится полное наименование элемента <1>;
<2> В строке таблицы могут быть описаны несколько элементов, наименования которых разделены символом «|». Такая форма записи применяется при наличии в файле обмена только одного элемента из описанных в этой строке.
сокращенное наименование (код) элемента. Приводится сокращенное наименование элемента. Синтаксис сокращенного наименования должен удовлетворять спецификации XML;
признак типа элемента. Может принимать следующие значения: «С» — сложный элемент логической модели (содержит вложенные элементы), «П» — простой элемент логической модели, реализованный в виде элемента XML файла, «А» — простой элемент логической модели, реализованный в виде атрибута элемента XML файла. Простой элемент логической модели не содержит вложенные элементы;
формат элемента. Формат элемента представляется следующими условными обозначениями: T — символьная строка; N — числовое значение (целое или дробное).
Формат символьной строки указывается в виде T(n-k) или T(=k), где: n — минимальное количество знаков, k — максимальное количество знаков, символ «-» — разделитель, символ «=» означает фиксированное количество знаков в строке. В случае, если минимальное количество знаков равно 0, формат имеет вид T(0-k). В случае, если максимальное количество знаков не ограничено, формат имеет вид T(n-).
Формат числового значения указывается в виде N(m.k), где: m — максимальное количество знаков в числе, включая знак (для отрицательного числа), целую и дробную часть числа без разделяющей десятичной точки, k — максимальное число знаков дробной части числа. Если число знаков дробной части числа равно 0 (то есть число целое), то формат числового значения имеет вид N(m).
Для простых элементов, являющихся базовыми в XML (определенными в сети «Интернет» по электронному адресу: http://www.w3.org/TR/xmlschema-0), например, элемент с типом «date», поле «Формат элемента» не заполняется. Для таких элементов в поле «Дополнительная информация» указывается тип базового элемента;
признак обязательности элемента определяет обязательность наличия элемента (совокупности наименования элемента и его значения) в файле обмена. Признак обязательности элемента может принимать следующие значения: «О» — наличие элемента в файле обмена обязательно; «Н» — наличие элемента в файле обмена необязательно, то есть элемент может отсутствовать. Если элемент принимает ограниченный перечень значений (по классификатору, кодовому словарю и тому подобному), то признак обязательности элемента дополняется символом «К». Например, «ОК». В случае, если количество реализаций элемента может быть более одной, то признак обязательности элемента дополняется символом «М». Например, «НМ» или «ОКМ».
К вышеперечисленным признакам обязательности элемента может добавляться значение «У» в случае описания в XML схеме условий, предъявляемых к элементу в файле обмена, описанных в графе «Дополнительная информация». Например, «НУ» или «ОКУ»;
дополнительная информация содержит, при необходимости, требования к элементу файла обмена, не указанные ранее. Для сложных элементов указывается ссылка на таблицу, в которой описывается состав данного элемента. Для элементов, принимающих ограниченный перечень значений из классификатора (кодового словаря и тому подобного), указывается соответствующее наименование классификатора (кодового словаря и тому подобного) или приводится перечень возможных значений. Для классификатора (кодового словаря и тому подобного) может указываться ссылка на его местонахождение. Для элементов, использующих пользовательский тип данных, указывается наименование типового элемента.
Рисунок 1. Диаграмма структуры файла обмена
Таблица 4.1
Файл обмена (Файл)
| Наименование элемента | Сокращенное наименование (код) элемента | Признак типа элемента | Формат элемента | Признак обязательности элемента | Дополнительная информация |
| Идентификатор файла | ИдФайл | А | T(1-255) | ОУ | Содержит (повторяет) имя сформированного файла (без расширения) |
| Версия программы, с помощью которой сформирован файл | ВерсПрог | А | T(1-40) | О | |
| Версия формата | ВерсФорм | А | T(1-5) | О | Принимает значение: 5.02 |
| Состав и структура документа | Документ | С | О | Состав элемента представлен в таблице 4.2 |
Таблица 4.2
Состав и структура документа (Документ)
| Наименование элемента | Сокращенное наименование (код) элемента | Признак типа элемента | Формат элемента | Признак обязательности элемента | Дополнительная информация |
| Код по КНД | КНД | А | T(=7) | ОК | Типовой элемент <КНДТип>. Принимает значение: 1110062 |
| Дата формирования документа | ДатаДок | А | T(=10) | О | Типовой элемент <ДатаТип>. Дата в формате ДД.ММ.ГГГГ |
| Код налогового органа | КодНО | А | T(=4) | ОК | Типовой элемент <СОНОТип>. Принимает значения в соответствии с классификатором «Система обозначений налоговых органов» |
| Сведения о пользователе контрольно-кассовой техники | СвНП | С | О | Состав элемента представлен в таблице 4.3 | |
| Сведения о лице, подписавшем документ | Подписант | С | О | Состав элемента представлен в таблице 4.6 | |
| Заявление о снятии контрольно-кассовой техники с регистрационного учета | ЗаявСнРегККТ | С | О | Состав элемента представлен в таблице 4.8 |
Таблица 4.3
Сведения о пользователе контрольно-кассовой техники (СвНП)
| Наименование элемента | Сокращенное наименование (код) элемента | Признак типа элемента | Формат элемента | Признак обязательности элемента | Дополнительная информация |
| Пользователь — организация | | НПЮЛ | С | О | Состав элемента представлен в таблице 4.4 | |
| Пользователь — физическое лицо, зарегистрированное в качестве индивидуального предпринимателя | НПФЛ | С | О | Состав элемента представлен в таблице 4.5 |
Таблица 4.4
Пользователь — организация (НПЮЛ)
| Наименование элемента | Сокращенное наименование (код) элемента | Признак типа элемента | Формат элемента | Признак обязательности элемента | Дополнительная информация |
| Наименование организации | НаимОрг | А | T(1-1000) | О | |
| ИНН | ИННЮЛ | А | T(=10) | О | Типовой элемент <ИННЮЛТип> |
| КПП | КПП | А | T(=9) | О | Типовой элемент <КППТип> |
| ОГРН | ОГРН | А | T(=13) | НУ | Типовой элемент <ОГРНТип> Элемент необязателен, если первые 4 символа элемента <ИННЮЛ> = 9909 |
Таблица 4.5
Пользователь — физическое лицо, зарегистрированное в качестве индивидуального предпринимателя (НПФЛ)
| Наименование элемента | Сокращенное наименование (код) элемента | Признак типа элемента | Формат элемента | Признак обязательности элемента | Дополнительная информация |
| ИНН физического лица, зарегистрированного в качестве индивидуального предпринимателя | ИННФЛ | А | T(=12) | О | Типовой элемент <ИННФЛТип> |
| ОГРНИП | ОГРНИП | А | T(=15) | НУ | Типовой элемент <ОГРНИПТип> Элемент необязателен, если первые 4 символа элемента <ИННФЛ> = 9909 |
| Фамилия, имя, отчество физического лица, зарегистрированного в качестве индивидуального предпринимателя | ФИО | С | О | Типовой элемент <ФИОТип>. Состав элемента представлен в таблице 4.10 |
Таблица 4.6
Сведения о лице, подписавшем документ (Подписант)
| Наименование элемента | Сокращенное наименование (код) элемента | Признак типа элемента | Формат элемента | Признак обязательности элемента | Дополнительная информация |
| Признак лица, подписавшего документ | ПрПодп | А | T(=1) | ОК | Принимает значение: 1 — заявитель | 2 — представитель заявителя |
| Фамилия, имя, отчество | ФИО | С | НУ | Типовой элемент <ФИОТип>. Состав элемента представлен в таблице 4.10 Элемент обязателен при выполнении одного из условий: — <ПрПодп>=2 | — <ПрПодп>=1 и наличие <НПЮЛ> | |
| Сведения о представителе заявителя | СвПред | С | НУ | Состав элемента представлен в таблице 4.7 Элемент обязателен при <ПрПодп>=2 |
Таблица 4.7
Сведения о представителе заявителя (СвПред)
| Наименование элемента | Сокращенное наименование (код) элемента | Признак типа элемента | Формат элемента | Признак обязательности элемента | Дополнительная информация |
| Наименование документа, подтверждающего полномочия представителя | НаимДок | А | T(1-120) | О |
Таблица 4.8
Заявление о снятии контрольно-кассовой техники с регистрационного учета (ЗаявСнРегККТ)
| Наименование элемента | Сокращенное наименование (код) элемента | Признак типа элемента | Формат элемента | Признак обязательности элемента | Дополнительная информация |
| Регистрационный номер контрольно-кассовой техники | РегНомерККТ | А | T(=16) | О | Содержит только числовые символы |
| Наименование модели контрольно-кассовой техники | МоделККТ | А | T(1-40) | Н | |
| Заводской номер экземпляра контрольно-кассовой техники | ЗаводНомерККТ | А | T(1-36) | Н | |
| Признак хищения контрольно-кассовой техники | ПрХищен | А | T(=1) | ОКУ | Принимает значение: 1 — если Заявление подается пользователем в связи с хищением контрольно-кассовой техники | 2 — если Заявление подается пользователем по иным причинам Элемент может принимать значение <ПрХищен>=1 только при <ПрПотер>=2 и <ПрЗаменПолом>=2 |
| Признак потери контрольно-кассовой техники | ПрПотер | А | T(=1) | ОКУ | Принимает значение: 1 — если Заявление подается пользователем в связи с потерей контрольно-кассовой техники | 2 — если Заявление подается пользователем по иным причинам Элемент может принимать значение <ПрПотер>=1 только при <ПрХищен>=2 и <ПрЗаменПолом>=2 |
| Признак снятия контрольно-кассовой техники с регистрационного учета в связи с поломкой фискального накопителя | ПрЗаменПолом | А | T(=1) | ОКУ | Принимает значение: 1 — в случае, если контрольно-кассовая техника снимается с регистрационного учета в связи с поломкой фискального накопителя | 2 — если контрольно-кассовая техника снимается с регистрационного учета по причине, не связанной с поломкой фискального накопителя Элемент может принимать значение <ПрЗаменПолом>=1 только при <ПрХищен>=2 и <ПрПотер>=2 |
| Сведения из отчета о закрытии фискального накопителя | СведОтчЗакрФН | С | НУ | Состав элемента представлен в таблице 4.9 Элемент не заполняется при <ПрХищен>=1 | <ПрПотер>=1 | <ПрЗаменПолом>=1 иначе обязателен к заполнению |
Таблица 4.9
Сведения из отчета о закрытии фискального накопителя (СведОтчЗакрФН)
| Наименование элемента | Сокращенное наименование (код) элемента | Признак типа элемента | Формат элемента | Признак обязательности элемента | Дополнительная информация |
| Номер фискального документа «Отчет о закрытии фискального накопителя» | НомерОтчЗакрФН | А | T(1-8) | О | Содержит только числовые символы Минимальное значение = 1 Максимальное значение = 16777215 |
| Дата формирования отчета о закрытии фискального накопителя | ДатаОтчЗакрФН | А | T(=10) | О | Типовой элемент <ДатаТип>. Дата в формате ДД.ММ.ГГГГ |
| Время формирования отчета о закрытии фискального накопителя | ВремяОтчЗакрФН | А | T(=5) | О | Время в формате ЧЧ.ММ. |
| Фискальный признак документа «Отчет о закрытии фискального накопителя» | ФПД | А | T(1-10) | О | Содержит только числовые символы Максимальное значение = 4294967295 |
Таблица 4.10
Фамилия, имя, отчество (ФИОТип)
| Наименование элемента | Сокращенное наименование (код) элемента | Признак типа элемента | Формат элемента | Признак обязательности элемента | Дополнительная информация |
| Фамилия | Фамилия | А | T(1-60) | О | |
| Имя | Имя | А | T(1-60) | О | |
| Отчество | Отчество | А | T(1-60) | Н |
Приложение N 4
к приказу ФНС России
от «__» ______ 2020 г. N ___
РЕКОМЕНДУЕМЫЙ ФОРМАТ ИНФОРМАЦИОННОГО ОБМЕНА МЕЖДУ КАБИНЕТОМ КОНТРОЛЬНО-КАССОВОЙ ТЕХНИКИ, ТЕХНИЧЕСКИМИ СРЕДСТВАМИ ОПЕРАТОРА ФИСКАЛЬНЫХ ДАННЫХ И АВТОМАТИЗИРОВАННОЙ ИНФОРМАЦИОННОЙ СИСТЕМОЙ ФЕДЕРАЛЬНОЙ НАЛОГОВОЙ СЛУЖБЫ ПРИ ПРЕДСТАВЛЕНИИ ЗАЯВЛЕНИЯ О РЕГИСТРАЦИИ (ПЕРЕРЕГИСТРАЦИИ) КОНТРОЛЬНО-КАССОВОЙ ТЕХНИКИ В ЭЛЕКТРОННОЙ ФОРМЕ
(в ред. Приказа ФНС РФ от 14.04.2021 N ЕД-7-20/345@)
I. ОБЩИЕ СВЕДЕНИЯ
1.Настоящий формат описывает требования к XML файлам (далее — файл обмена) передачи в налоговые органы заявления о регистрации (перерегистрации) контрольно-кассовой техники в электронной форме.
2.Номер версии настоящего формата 5.04, часть 800.11.
II. ОПИСАНИЕ ФАЙЛА ОБМЕНА
3.Имя файла обмена должно иметь следующий вид:
R_T_A_K_O_GGGGMMDD_N, где:
R_T — префикс, принимающий значение KO_ZVLREGKKT;
A_K — идентификатор получателя информации, где: A — идентификатор получателя, которому направляется файл обмена, K — идентификатор конечного получателя, для которого предназначена информация из данного файла обмена. Передача файла от отправителя к конечному получателю (K) может осуществляться в несколько этапов через другие налоговые органы, осуществляющие передачу файла на промежуточных этапах, которые обозначаются идентификатором A. В случае передачи файла от отправителя к конечному получателю при отсутствии налоговых органов, осуществляющих передачу на промежуточных этапах, значения идентификаторов A и K совпадают. Каждый из идентификаторов (A и K) имеет вид для налоговых органов — четырехразрядный код (код налогового органа в соответствии с классификатором «Система обозначения налоговых органов» (СОНО);
O — идентификатор отправителя информации, имеет вид:
для организаций — девятнадцатиразрядный код (идентификационный номер налогоплательщика (далее — ИНН) и код причины постановки на учет (далее — КПП) организации (обособленного подразделения);
для физических лиц — двенадцатиразрядный код (ИНН физического лица, при наличии. При отсутствии ИНН — последовательность из двенадцати нулей).
GGGG — год формирования передаваемого файла, MM — месяц, DD — день;
N — идентификационный номер файла. (Длина — от 1 до 36 знаков. Идентификационный номер файла должен обеспечивать уникальность файла).
Расширение имени файла — xml. Расширение имени файла может указываться как строчными, так и прописными буквами.
Параметры первой строки файла обмена
Первая строка XML файла должна иметь следующий вид:
<?xml version =»1.0″ encoding =»windows-1251″?>
Имя файла, содержащего XML схему файла обмена, должно иметь следующий вид:
KO_ZVLREGKKT_1_800_11_05_04_xx, где xx — номер версии схемы.
Расширение имени файла — xsd.
XML схема файла обмена приводится отдельным файлом и размещается на официальном сайте Федеральной налоговой службы.
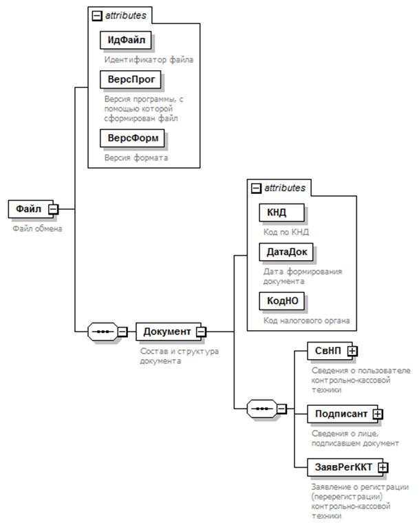
4.Логическая модель файла обмена представлена в виде диаграммы структуры файла обмена на рисунке 1 настоящего формата. Элементами логической модели файла обмена являются элементы и атрибуты XML файла. Перечень структурных элементов логической модели файла обмена и сведения о них приведены в таблицах 4.1 — 4.22 настоящего формата.
Для каждого структурного элемента логической модели файла обмена приводятся следующие сведения:
наименование элемента. Приводится полное наименование элемента. В строке таблицы могут быть описаны несколько элементов, наименования которых разделены символом «|». Такая форма записи применяется при наличии в файле обмена только одного элемента из описанных в этой строке.
сокращенное наименование (код) элемента. Приводится сокращенное наименование элемента. Синтаксис сокращенного наименования должен удовлетворять спецификации XML;
признак типа элемента. Может принимать следующие значения: «С» — сложный элемент логической модели (содержит вложенные элементы), «П» — простой элемент логической модели, реализованный в виде элемента XML файла, «А» — простой элемент логической модели, реализованный в виде атрибута элемента XML файла. Простой элемент логической модели не содержит вложенные элементы;
формат элемента. Формат элемента представляется следующими условными обозначениями: T — символьная строка; N — числовое значение (целое или дробное).
Формат символьной строки указывается в виде T(n-k) или T(=k), где: n — минимальное количество знаков, k — максимальное количество знаков, символ «-» — разделитель, символ «=» означает фиксированное количество знаков в строке. В случае, если минимальное количество знаков равно 0, формат имеет вид T(0-k). В случае, если максимальное количество знаков не ограничено, формат имеет вид Т(n-).
Формат числового значения указывается в виде N(m.k), где: m — максимальное количество знаков в числе, включая знак (для отрицательного числа), целую и дробную часть числа без разделяющей десятичной точки, k — максимальное число знаков дробной части числа. Если число знаков дробной части числа равно 0 (то есть число целое), то формат числового значения имеет вид N(m).
Для простых элементов, являющихся базовыми в XML (определенными в сети «Интернет» по электронному адресу: http://www.w3.org/TR/xmlschema-0), например, элемент с типом «date», поле «Формат элемента» не заполняется. Для таких элементов в поле «Дополнительная информация» указывается тип базового элемента;
признак обязательности элемента определяет обязательность наличия элемента (совокупности наименования элемента и его значения) в файле обмена. Признак обязательности элемента может принимать следующие значения: «О» — наличие элемента в файле обмена обязательно; «Н» — наличие элемента в файле обмена необязательно, то есть элемент может отсутствовать. Если элемент принимает ограниченный перечень значений (по классификатору, кодовому словарю и тому подобному), то признак обязательности элемента дополняется символом «К». Например, «ОК». В случае, если количество реализаций элемента может быть более одной, то признак обязательности элемента дополняется символом «М». Например, «НМ» или «ОКМ».
К вышеперечисленным признакам обязательности элемента может добавляться значение «У» в случае описания в XML схеме условий, предъявляемых к элементу в файле обмена, описанных в графе «Дополнительная информация». Например, «НУ» или «ОКУ»;
дополнительная информация содержит, при необходимости, требования к элементу файла обмена, не указанные ранее. Для сложных элементов указывается ссылка на таблицу, в которой описывается состав данного элемента. Для элементов, принимающих ограниченный перечень значений из классификатора (кодового словаря и тому подобного), указывается соответствующее наименование классификатора (кодового словаря и тому подобного) или приводится перечень возможных значений. Для классификатора (кодового словаря и тому подобного) может указываться ссылка на его местонахождение. Для элементов, использующих пользовательский тип данных, указывается наименование типового элемента.
Рисунок 1. Диаграмма структуры файла обмена
Таблица 4.1
Файл обмена (Файл)
| Наименование элемента | Сокращенное наименование (код) элемента | Признак типа элемента | Формат элемента | Признак обязательности элемента | Дополнительная информация |
| Идентификатор файла | ИдФайл | А | T(1-255) | ОУ | Содержит (повторяет) имя сформированного файла (без расширения) |
| Версия программы, с помощью которой сформирован файл | ВерсПрог | А | T(1-40) | О | |
| Версия формата | ВерсФорм | А | T(1-5) | О | Принимает значение: 5.04 |
| Состав и структура документа | Документ | С | О | Состав элемента представлен в таблице 4.2 |
Таблица 4.2
Состав и структура документа (Документ)
| Наименование элемента | Сокращенное наименование (код) элемента | Признак типа элемента | Формат элемента | Признак обязательности элемента | Дополнительная информация |
| Код по КНД | КНД | А | T(=7) | ОК | Типовой элемент <КНДТип>. Принимает значение: 1110061 |
| Дата формирования документа | ДатаДок | А | T(=10) | О | Типовой элемент <ДатаТип>. Дата в формате ДД.ММ.ГГГГ |
| Код налогового органа | КодНО | А | T(=4) | ОК | Типовой элемент <СОНОТип>. Принимает значения в соответствии с классификатором «Система обозначений налоговых органов» |
| Сведения о пользователе контрольно-кассовой техники | СвНП | С | О | Состав элемента представлен в таблице 4.3 | |
| Сведения о лице, подписавшем документ | Подписант | С | О | Состав элемента представлен в таблице 4.6 | |
| Заявление о регистрации (перерегистрации) контрольно-кассовой техники | ЗаявРегККТ | С | О | Состав элемента представлен в таблице 4.8 |
Таблица 4.3
Сведения о пользователе контрольно-кассовой техники (СвНП)
| Наименование элемента | Сокращенное наименование (код) элемента | Признак типа элемента | Формат элемента | Признак обязательности элемента | Дополнительная информация |
| Пользователь — организация | | НПЮЛ | С | О | Состав элемента представлен в таблице 4.4 | |
| Пользователь — физическое лицо, зарегистрированное в качестве индивидуального предпринимателя | НПФЛ | С | О | Состав элемента представлен в таблице 4.5 |
Таблица 4.4
Пользователь — организация (НПЮЛ)
| Наименование элемента | Сокращенное наименование (код) элемента | Признак типа элемента | Формат элемента | Признак обязательности элемента | Дополнительная информация |
| Наименование организации | НаимОрг | А | T(1-1000) | О | |
| ИНН | ИННЮЛ | А | T(=10) | О | Типовой элемент <ИННЮЛТип> |
| КПП | КПП | А | T(=9) | О | Типовой элемент <КППТип> |
| ОГРН | ОГРН | А | T(=13) | НУ | Типовой элемент <ОГРНТип> Элемент необязателен, если первые 4 символа элемента <ИННЮЛ> = 9909 |
Таблица 4.5
Пользователь — физическое лицо, зарегистрированное в качестве индивидуального предпринимателя (НПФЛ)
| Наименование элемента | Сокращенное наименование (код) элемента | Признак типа элемента | Формат элемента | Признак обязательности элемента | Дополнительная информация |
| ИНН физического лица, зарегистрированного в качестве индивидуального предпринимателя | ИННФЛ | А | T(=12) | О | Типовой элемент <ИННФЛТип> |
| ОГРНИП | ОГРНИП | А | T(=15) | НУ | Типовой элемент <ОГРНИПТип> Элемент необязателен, если первые 4 символа элемента <ИННЮЛ> = 9909 |
| Фамилия, имя, отчество физического лица, зарегистрированного в качестве индивидуального предпринимателя | ФИО | С | О | Типовой элемент <ФИОТип>. Состав элемента представлен в таблице 4.22 |
Таблица 4.6
Сведения о лице, подписавшем документ (Подписант)
| Наименование элемента | Сокращенное наименование (код) элемента | Признак типа элемента | Формат элемента | Признак обязательности элемента | Дополнительная информация |
| Признак лица, подписавшего документ | ПрПодп | А | T(=1) | ОК | Принимает значение: 1 — заявитель | 2 — представитель заявителя |
| Фамилия, имя, отчество | ФИО | С | НУ | Типовой элемент <ФИОТип>. Состав элемента представлен в таблице 4.22 Элемент обязателен при выполнении одного из условий: — <ПрПодп>=2 | — <ПрПодп>=1 и наличие <НПЮЛ> | |
| Сведения о представителе заявителя | СвПред | С | НУ | Состав элемента представлен в таблице 4.7 Элемент обязателен при <ПрПодп>=2 |
Таблица 4.7
Сведения о представителе заявителя (СвПред)
| Наименование элемента | Сокращенное наименование (код) элемента | Признак типа элемента | Формат элемента | Признак обязательности элемента | Дополнительная информация |
| Наименование документа, подтверждающего полномочия представителя | НаимДок | А | T(1-120) | О |
Таблица 4.8
Заявление о регистрации (перерегистрации) контрольно-кассовой техники (ЗаявРегККТ)
| Наименование элемента | Сокращенное наименование (код) элемента | Признак типа элемента | Формат элемента | Признак обязательности элемента | Дополнительная информация |
| Регистрационный номер контрольно-кассовой техники | РегНомерККТ | А | T(=16) | НУ | Содержит только числовые символы Элемент обязателен при <ВидДок>=2 Элемент не заполняется при <ВидДок>=1 |
| Вид документа | ВидДок | А | T(=1) | ОК | Принимает значение: 1 — регистрация контрольно-кассовой техники | 2 — перерегистрация контрольно-кассовой техники |
| Признак перерегистрации контрольно-кассовой техники в связи с изменением адреса и (или) места установки | ПрИзмАдрМУ | А | T(=1) | НКУ | Принимает значение: 1 — да | 2 — нет Элемент обязателен при <ВидДок>=2 Элемент не заполняется при <ВидДок>=1 |
| Признак перерегистрации контрольно-кассовой техники в связи со сменой оператора фискальных данных | ПрСменОФД | А | T(=1) | НКУ | Принимает значение: 1 — да | 2 — нет Элемент обязателен при <ВидДок>=2 Элемент не заполняется при <ВидДок>=1 |
| Признак перерегистрации контрольно-кассовой техники в связи с изменениями сведений о применении контрольно-кассовой техники в составе автоматического устройства для расчетов | ПрИзмАвтУстр | А | T(=1) | НКУ | Принимает значение: 1 — да | 2 — нет Элемент обязателен при <ВидДок>=2 Элемент не заполняется при <ВидДок>=1 |
| Признак перерегистрации контрольно-кассовой техники в связи с заменой фискального накопителя | ПрЗамФН | А | T(=1) | НКУ | Принимает значение: 1 — да | 2 — нет Элемент обязателен при <ВидДок>=2 Элемент не заполняется при <ВидДок>=1 |
| Признак перерегистрации контрольно-кассовой техники в связи с переходом контрольно-кассовой техники из работы в режиме, не предусматривающем обязательную передачу фискальных документов в налоговые органы в электронной форме через оператора фискальных данных, в режим передачи фискальных данных в налоговые органы в электронной форме через оператора фискальных данных | ПрЭлектрРежим | А | T(=1) | НКУ | Принимает значение: 1 — да | 2 — нет Элемент обязателен при <ВидДок>=2 Элемент не заполняется при <ВидДок>=1 <ПрЭлектрРежим> <ПрАвтономРежим> при <ПрЭлектрРежим>=1 |
| Признак перерегистрации контрольно-кассовой техники в связи с переходом контрольно-кассовой техники из работы в режиме передачи фискальных данных в налоговые органы в электронной форме через оператора фискальных данных в режим, не предусматривающий обязательную передачу фискальных документов в налоговые органы в электронной форме через оператора фискальных данных | ПрАвтономРежим | А | T(=1) | НКУ | Принимает значение: 1 — да | 2 — нет Элемент обязателен при <ВидДок>=2 Элемент не заполняется при <ВидДок>=1 <ПрАвтономРежим> <ПрЭлектрРежим> при <ПрАвтономРежим>=1 |
| Признак перерегистрации контрольно-кассовой техники в связи с изменением наименования (фамилии и имени, отчества (при наличии)) пользователя контрольно-кассовой техники | ПрИзмНаимНП | А | T(=1) | НКУ | Принимает значение: 1 — да | 2 — нет Элемент обязателен при <ВидДок>=2 Элемент не заполняется при <ВидДок>=1 |
| Признак перерегистрации контрольно-кассовой техники по иным причинам | ПрИныеПричины | А | T(=1) | НКУ | Принимает значение: 1 — да | 2 — нет Элемент обязателен при <ВидДок>=2 Элемент не заполняется при <ВидДок>=1 |
| Сведения о контрольно-кассовой технике, заявленной на регистрацию (перерегистрацию) в налоговом органе | СведРегККТ | С | О | Состав элемента представлен в таблице 4.9 | |
| Сведения о сформированных фискальных документах | СведФискДок | С | НУ | Состав элемента представлен в таблице 4.13 Элемент обязателен при <ПрЗамФН>=1 |
Таблица 4.9
Сведения о контрольно-кассовой технике, заявленной на регистрацию (перерегистрацию) в налоговом органе (СведРегККТ)
| Наименование элемента | Сокращенное наименование (код) элемента | Признак типа элемента | Формат элемента | Признак обязательности элемента | Дополнительная информация |
| Наименование модели контрольно-кассовой техники | МоделККТ | А | T(1-40) | О | |
| Заводской номер экземпляра контрольно-кассовой техники | ЗаводНомерККТ | А | T(1-20) | О | |
| Полное или краткое наименование модели фискального накопителя | МоделФН | А | T(1-120) | НУ | Элемент обязателен при <ВидДок>=1 Элемент обязателен при <ПрЗамФН>=1 |
| Заводской номер экземпляра модели фискального накопителя | ЗаводНомерФН | А | T(1-20) | НУ | Элемент обязателен при <ВидДок>=1 Элемент обязателен при <ПрЗамФН>=1 |
| Контрольно-кассовая техника применяется в режиме, не предусматривающем обязательную передачу фискальных документов в налоговые органы в электронной форме через оператора фискальных данных | ПрАвтоном | А | T(=1) | НКУ | Принимает значение: 1 — да | 2 — нет Элемент обязателен при <ВидДок>=1 |
| Контрольно-кассовая техника используется при приеме денежных средств при реализации лотерейных билетов, электронных лотерейных билетов, приеме лотерейных ставок и выплате денежных средств в виде выигрыша при осуществлении деятельности по проведению лотерей | ПрЛотерея | А | T(=1) | НКУ | Принимает значение: 1 — да | 2 — нет Элемент обязателен при <ВидДок>=1 |
| Контрольно-кассовая техника используется при приеме ставок и выплате денежных средств в виде выигрыша при осуществлении деятельности по организации и проведению азартных игр | ПрАзарт | А | T(=1) | НКУ | Принимает значение: 1 — да | 2 — нет Элемент обязателен при <ВидДок>=1 |
| Контрольно-кассовая техника используется при выдаче (получении) обменных знаков игорного заведения и выдаче (получении) денежных средств в обмен на предъявленные обменные знаки игорного заведения | ПрИгорнЗавед | А | T(=1) | НКУ | Принимает значение: 1 — да | 2 — нет Элемент обязателен при <ВидДок>=1 |
| Контрольно-кассовая техника используется при осуществлении деятельности банковского платежного агента (субагента) | ПрБанкПлат | А | T(=1) | НКУ | Принимает значение: 1 — да | 2 — нет Элемент обязателен при <ВидДок>=1 |
| Контрольно-кассовая техника используется при осуществлении деятельности платежного агента (субагента) | ПрПлатАгент | А | T(=1) | НКУ | Принимает значение: 1 — да | 2 — нет Элемент обязателен при <ВидДок>=1 |
| Контрольно-кассовая техника входит в состав автоматического устройства для расчетов в автоматическом режиме с применением контрольно-кассовой техники | ПрАвтоматУстр | А | T(=1) | НКУ | Принимает значение: 1 — да | 2 — нет Элемент обязателен при <ВидДок>=1 |
| Контрольно-кассовая техника используется только при осуществлении расчетов в безналичном порядке, исключающих возможность непосредственного взаимодействия покупателя (клиента) с пользователями или уполномоченными им лицом, и применением устройств, подключенных к сети «Интернет» и обеспечивающих возможность дистанционного взаимодействия покупателя (клиента) с пользователем или уполномоченным им лицом при осуществлении этих расчетов | ПрИнтернет | А | T(=1) | НКУ | Принимает значение: 1 — да | 2 — нет Элемент обязателен при <ВидДок>=1 |
| Контрольно-кассовая техника используется для развозной и (или) разносной торговли (оказания услуг, выполнения работ) | ПрРазвозРазнос | А | T(=1) | НКУ | Принимает значение: 1 — да | 2 — нет Элемент обязателен при <ВидДок>=1 |
| Контрольно-кассовая техника применяется только при оказании услуг (в случае регистрации автоматизированной системы для бланков строгой отчетности) | ПрБланк | А | T(=1) | НКУ | Принимает значение: 1 — да | 2 — нет Элемент обязателен при <ВидДок>=1 |
| Контрольно-кассовая техника используется при продаже подакцизных товаров | ПрАкцизТовар | А | T(=1) | НКУ | Принимает значение: 1 — да | 2 — нет Элемент обязателен при <ВидДок>=1 |
| Сведения об операторе фискальных данных | СведОФД | С | НУ | Состав элемента представлен в таблице 4.10 Элемент обязателен при <ПрСменОФД>=1 Элемент обязателен при <ПрЭлектрРежим>=1 Элемент не заполняется при <ПрАвтоном>=1 | |
| Сведения об адресе (месте) установки (применения) контрольно-кассовой техники | СведАдрМУст | С | О | Состав элемента представлен в таблице 4.11 | |
| Сведения об автоматических устройствах для расчетов | СведАвтУстр | С | НМУ | Состав элемента представлен в таблице 4.12 Элемент обязателен при: <ПрИзмАвтУстр>=1 | <ПрАвтоматУстр>=1 |
Таблица 4.10
Сведения об операторе фискальных данных (СведОФД)
| Наименование элемента | Сокращенное наименование (код) элемента | Признак типа элемента | Формат элемента | Признак обязательности элемента | Дополнительная информация |
| Наименование организации | НаимОрг | А | T(1-1000) | О | |
| ИНН организации | ИННЮЛ | А | T(=10) | О | Типовой элемент <ИННЮЛТип> |
Таблица 4.11
Сведения об адресе (месте) установки (применения) контрольно-кассовой техники (СведАдрМУст)
| Наименование элемента | Сокращенное наименование (код) элемента | Признак типа элемента | Формат элемента | Признак обязательности элемента | Дополнительная информация |
| Место установки (применения) контрольно-кассовой техники, при использовании в сети «Интернет» указывается адрес(а) сайта(ов), при развозной торговле марка и номер транспортного средства | НаимМУст | А | T(1-254) | О | |
| Адрес установки (применения) контрольно-кассовой техники | АдрМУстККТ | С | О | Типовой элемент <АдрМУстТип>. Состав элемента представлен в таблице 4.16 |
Таблица 4.12
Сведения об автоматических устройствах для расчетов (СведАвтУстр)
| Наименование элемента | Сокращенное наименование (код) элемента | Признак типа элемента | Формат элемента | Признак обязательности элемента | Дополнительная информация |
| Номер автоматического устройства для расчетов | НомерАвтоматУстр | А | T(1-20) | О | |
| Место установки (применения) автоматического устройства для расчетов | НаимМУст | А | T(1-254) | О | |
| Адрес установки (применения) автоматического устройства для расчетов | АдрМУстАвтУстр | С | О | Типовой элемент <АдрМУстТип>. Состав элемента представлен в таблице 4.16 |
Таблица 4.13
Сведения о сформированных фискальных документах (СведФискДок)
| Наименование элемента | Сокращенное наименование (код) элемента | Признак типа элемента | Формат элемента | Признак обязательности элемента | Дополнительная информация |
| Признак замены фискального накопителя в связи с его поломкой | ПрЗаменПолом | А | T(=1) | ОК | Принимает значение: 1 — да | 2 — нет |
| Сведения из отчета о регистрации или об изменении параметров регистрации | СведОтчРег | С | О | Состав элемента представлен в таблице 4.14 | |
| Сведения из отчета о закрытии фискального накопителя | СведОтчЗакрФН | С | НУ | Состав элемента представлен в таблице 4.15 Элемент обязателен при <ПрЗаменПолом>=2 Элемент не заполняется при <ПрЗаменПолом>=1 |
Таблица 4.14
Сведения из отчета о регистрации или об изменении параметров регистрации (СведОтчРег)
| Наименование элемента | Сокращенное наименование (код) элемента | Признак типа элемента | Формат элемента | Признак обязательности элемента | Дополнительная информация |
| Номер фискального документа «Отчет о регистрации/об изменении параметров регистрации» | НомерОтчРег | А | T(1-8) | О | Содержит только числовые символы Минимальное значение =1 Максимальное значение = 16777215 |
| Дата формирования отчета о регистрации/об изменении параметров регистрации | ДатаОтчРег | А | T(=10) | О | Типовой элемент <ДатаТип>. Дата в формате ДД.ММ.ГГГГ |
| Время формирования отчета о регистрации/об изменении параметров регистрации | ВремяОтчРег | А | T(=5) | О | Время в формате ЧЧ.ММ |
| Фискальный признак документа «Отчет о регистрации/об изменении параметров регистрации» | ФПД | А | T(1-10) | О | Содержит только числовые символы Максимальное значение = 4294967295 |
Таблица 4.15
Сведения из отчета о закрытии фискального накопителя (СведОтчЗакрФН)
| Наименование элемента | Сокращенное наименование (код) элемента | Признак типа элемента | Формат элемента | Признак обязательности элемента | Дополнительная информация |
| Дата формирования отчета о закрытии фискального накопителя | ДатаОтчЗакрФН | А | T(=10) | О | Типовой элемент <ДатаТип>. Дата в формате ДД.ММ.ГГГГ |
| Время формирования отчета о закрытии фискального накопителя | ВремяОтчЗакрФН | А | T(=5) | О | Время в формате ЧЧ.ММ |
| Номер фискального документа «Отчет о закрытии фискального накопителя» | НомерОтчЗакрФН | А | T(1-8) | О | Содержит только числовые символы Минимальное значение =1 Максимальное значение = 16777215 |
| Фискальный признак документа «Отчет о закрытии фискального накопителя» | ФПД | А | T(1-10) | О | Содержит только числовые символы Максимальное значение = 4294967295 |
Таблица 4.16
Адрес установки (применения) (АдрМУстТип)
| Наименование элемента | Сокращенное наименование (код) элемента | Признак типа элемента | Формат элемента | Признак обязательности элемента | Дополнительная информация |
| Адрес по ФИАС | АдрФИАС | С | О | Типовой элемент <АдрФИАСТип>. Состав элемента представлен в таблице 4.17 |
Таблица 4.17
Адрес по ФИАС (АдрФИАСТип)
| Наименование элемента | Сокращенное наименование (код) элемента | Признак типа элемента | Формат элемента | Признак обязательности элемента | Дополнительная информация |
| Уникальный идентификационный номер | ИдНом | А | T(1-36) | О | |
| Почтовый индекс | Индекс | А | T(=6) | Н | |
| Субъект Российской Федерации (код) | Регион | П | T(=2) | ОК | Типовой элемент <ССРФТип> |
| Муниципальный район/городской округ/внутригородская территория города федерального значения/муниципальный округ | МуниципРайон | С | НУ | Типовой элемент <ВидНаимКодТип>. Состав элемента представлен в таблице 4.18 Элемент обязателен, если значение элемента <Регион> не равно 99 | |
| Городское поселение/сельское поселение/межселенная территория в составе муниципального района/внутригородской район городского округа | ГородСелПоселен | С | Н | Типовой элемент <ВидНаимКодТип>. Состав элемента представлен в таблице 4.18 | |
| Населенный пункт (город, деревня, село и прочее) | НаселенПункт | С | Н | Типовой элемент <ВидНаимТип>. Состав элемента представлен в таблице 4.19 | |
| Элемент планировочной структуры | ЭлПланСтруктур | С | Н | Типовой элемент <ТипНаимТип>. Состав элемента представлен в таблице 4.20 | |
| Элемент улично-дорожной сети | ЭлУлДорСети | С | Н | Типовой элемент <ТипНаимТип>. Состав элемента представлен в таблице 4.20 | |
| Земельный участок (номер) | ЗемелУчасток | П | T(1-50) | Н | |
| Здание/сооружение/объект незавершенного строительства | Здание | С | НМ | Типовой элемент <НомерТип>. Состав элемента представлен в таблице 4.21 | |
| Помещение в пределах здания, сооружения/машино-место | ПомещЗдания | С | Н | Типовой элемент <НомерТип>. Состав элемента представлен в таблице 4.21 | |
| Помещение в пределах квартиры | ПомещКвартиры | С | Н | Типовой элемент <НомерТип>. Состав элемента представлен в таблице 4.21 |
Таблица 4.18
Сведения о виде (код) и наименовании адресного элемента (ВидНаимКодТип)
| Наименование элемента | Сокращенное наименование (код) элемента | Признак типа элемента | Формат элемента | Признак обязательности элемента | Дополнительная информация |
| Вид (код) элемента | ВидКод | А | T(=1) | ОК | Принимает значение: для элемента <МуниципРайон>: 1 — муниципальный район | 2 — городской округ | 3 — внутригородская территория города федерального значения | 4 — муниципальный округ для элемента <ГородСелПоселен>: 1 — городское поселение | 2 — сельское поселение | 3 — межселенная территория в составе муниципального района | 4 — внутригородской район городского округа |
| Наименование элемента | Наим | А | T(1-255) | О |
Таблица 4.19
Сведения о виде и наименовании адресного элемента (ВидНаимТип)
| Наименование элемента | Сокращенное наименование (код) элемента | Признак типа элемента | Формат элемента | Признак обязательности элемента | Дополнительная информация |
| Вид элемента | Вид | А | T(1-50) | О | |
| Наименование элемента | Наим | А | T(1-255) | О |
Таблица 4.20
Сведения о типе и наименовании адресного элемента (ТипНаимТип)
| Наименование элемента | Сокращенное наименование (код) элемента | Признак типа элемента | Формат элемента | Признак обязательности элемента | Дополнительная информация |
| Тип элемента | Тип | А | T(1-50) | О | |
| Наименование элемента | Наим | А | T(1-255) | О |
Таблица 4.21
Сведения о номере адресного элемента (НомерТип)
| Наименование элемента | Сокращенное наименование (код) элемента | Признак типа элемента | Формат элемента | Признак обязательности элемента | Дополнительная информация |
| Тип элемента | Тип | А | T(1-50) | О | |
| Номер элемента | Номер | А | T(1-255) | О |
Таблица 4.22
Фамилия, имя, отчество (ФИОТип)
| Наименование элемента | Сокращенное наименование (код) элемента | Признак типа элемента | Формат элемента | Признак обязательности элемента | Дополнительная информация |
| Фамилия | Фамилия | А | T(1-60) | О | |
| Имя | Имя | А | T(1-60) | О | |
| Отчество | Отчество | А | T(1-60) | Н |
Приложение N 5
к приказу ФНС России
от «__» ______ 2020 г. N ___
РЕКОМЕНДУЕМЫЙ ФОРМАТ ИНФОРМАЦИОННОГО ОБМЕНА МЕЖДУ КАБИНЕТОМ КОНТРОЛЬНО-КАССОВОЙ ТЕХНИКИ, ТЕХНИЧЕСКИМИ СРЕДСТВАМИ ОПЕРАТОРА ФИСКАЛЬНЫХ ДАННЫХ И АВТОМАТИЗИРОВАННОЙ ИНФОРМАЦИОННОЙ СИСТЕМОЙ ФЕДЕРАЛЬНОЙ НАЛОГОВОЙ СЛУЖБЫ ПРИ ПРЕДСТАВЛЕНИИ ОТЧЕТА О ЗАКРЫТИИ ФИСКАЛЬНОГО НАКОПИТЕЛЯ В ЭЛЕКТРОННОЙ ФОРМЕ
I. ОБЩИЕ СВЕДЕНИЯ
1.Настоящий формат описывает требования к XML файлам (далее — файл обмена) передачи в налоговые органы отчета о закрытии фискального накопителя в электронной форме.
2.Номер версии настоящего формата 5.02, часть 800.03.
II. ОПИСАНИЕ ФАЙЛА ОБМЕНА
3.Имя файла обмена должно иметь следующий вид:
R_T_A_K_O_GGGGMMDD_N, где:
R_T — префикс, принимающий значение KO_OTCHZAKRFN;
A_K — идентификатор получателя информации, где: A — идентификатор получателя, которому направляется файл обмена, K — идентификатор конечного получателя, для которого предназначена информация из данного файла обмена <1>. Каждый из идентификаторов (A и K) имеет вид для налоговых органов — четырехразрядный код (код налогового органа в соответствии с классификатором «Система обозначения налоговых органов» (СОНО);
<1> Передача файла от отправителя к конечному получателю (K) может осуществляться в несколько этапов через другие налоговые органы, осуществляющие передачу файла на промежуточных этапах, которые обозначаются идентификатором A. В случае передачи файла от отправителя к конечному получателю при отсутствии налоговых органов, осуществляющих передачу на промежуточных этапах, значения идентификаторов A и K совпадают.
O — идентификатор отправителя информации, имеет вид:
для организаций — девятнадцатиразрядный код (идентификационный номер налогоплательщика (далее — ИНН) и код причины постановки на учет (далее — КПП) организации (обособленного подразделения);
для физических лиц — двенадцатиразрядный код (ИНН физического лица, при наличии. При отсутствии ИНН — последовательность из двенадцати нулей).
GGGG — год формирования передаваемого файла, MM — месяц, DD — день;
N — идентификационный номер файла. (Длина — от 1 до 36 знаков. Идентификационный номер файла должен обеспечивать уникальность файла).
Расширение имени файла — xml. Расширение имени файла может указываться как строчными, так и прописными буквами.
Параметры первой строки файла обмена
Первая строка XML файла должна иметь следующий вид:
<?xml version =»1.0″ encoding =»windows-1251″?>
Имя файла, содержащего XML схему файла обмена, должно иметь следующий вид:
KO_OTCHZAKRFN_1_800_03_05_02_xx, где xx — номер версии схемы.
Расширение имени файла — xsd.
XML схема файла обмена приводится отдельным файлом и размещается на официальном сайте Федеральной налоговой службы.
4.Логическая модель файла обмена представлена в виде диаграммы структуры файла обмена на рисунке 1 настоящего формата. Элементами логической модели файла обмена являются элементы и атрибуты XML файла. Перечень структурных элементов логической модели файла обмена и сведения о них приведены в таблицах 4.1 — 4.9 настоящего формата.
Для каждого структурного элемента логической модели файла обмена приводятся следующие сведения:
наименование элемента. Приводится полное наименование элемента <2>;
<2> В строке таблицы могут быть описаны несколько элементов, наименования которых разделены символом «|». Такая форма записи применяется при наличии в файле обмена только одного элемента из описанных в этой строке.
сокращенное наименование (код) элемента. Приводится сокращенное наименование элемента. Синтаксис сокращенного наименования должен удовлетворять спецификации XML;
признак типа элемента. Может принимать следующие значения: «С» — сложный элемент логической модели (содержит вложенные элементы), «П» — простой элемент логической модели, реализованный в виде элемента XML файла, «А» — простой элемент логической модели, реализованный в виде атрибута элемента XML файла. Простой элемент логической модели не содержит вложенные элементы;
формат элемента. Формат элемента представляется следующими условными обозначениями: T — символьная строка; N — числовое значение (целое или дробное).
Формат символьной строки указывается в виде T(n-k) или T(=k), где: n — минимальное количество знаков, k — максимальное количество знаков, символ «-» — разделитель, символ «=» означает фиксированное количество знаков в строке. В случае, если минимальное количество знаков равно 0, формат имеет вид T(0-k). В случае, если максимальное количество знаков не ограничено, формат имеет вид T(n-).
Формат числового значения указывается в виде N(m.k), где: m — максимальное количество знаков в числе, включая знак (для отрицательного числа), целую и дробную часть числа без разделяющей десятичной точки, k — максимальное число знаков дробной части числа. Если число знаков дробной части числа равно 0 (то есть число целое), то формат числового значения имеет вид N(m).
Для простых элементов, являющихся базовыми в XML (определенными в сети «Интернет» по электронному адресу: http://www.w3.org/TR/xmlschema-0), например, элемент с типом «date», поле «Формат элемента» не заполняется. Для таких элементов в поле «Дополнительная информация» указывается тип базового элемента;
признак обязательности элемента определяет обязательность наличия элемента (совокупности наименования элемента и его значения) в файле обмена. Признак обязательности элемента может принимать следующие значения: «О» — наличие элемента в файле обмена обязательно; «Н» — наличие элемента в файле обмена необязательно, то есть элемент может отсутствовать. Если элемент принимает ограниченный перечень значений (по классификатору, кодовому словарю и тому подобному), то признак обязательности элемента дополняется символом «К». Например, «ОК». В случае, если количество реализаций элемента может быть более одной, то признак обязательности элемента дополняется символом «М». Например, «НМ» или «ОКМ».
К вышеперечисленным признакам обязательности элемента может добавляться значение «У» в случае описания в XML схеме условий, предъявляемых к элементу в файле обмена, описанных в графе «Дополнительная информация». Например, «НУ» или «ОКУ»;
дополнительная информация содержит, при необходимости, требования к элементу файла обмена, не указанные ранее. Для сложных элементов указывается ссылка на таблицу, в которой описывается состав данного элемента. Для элементов, принимающих ограниченный перечень значений из классификатора (кодового словаря и тому подобного), указывается соответствующее наименование классификатора (кодового словаря и тому подобного) или приводится перечень возможных значений. Для классификатора (кодового словаря и тому подобного) может указываться ссылка на его местонахождение. Для элементов, использующих пользовательский тип данных, указывается наименование типового элемента.
Рисунок 1. Диаграмма структуры файла обмена
Таблица 4.1
Файл обмена (Файл)
| Наименование элемента | Сокращенное наименование (код) элемента | Признак типа элемента | Формат элемента | Признак обязательности элемента | Дополнительная информация |
| Идентификатор файла | ИдФайл | А | T(1-255) | ОУ | Содержит (повторяет) имя сформированного файла (без расширения) |
| Версия программы, с помощью которой сформирован файл | ВерсПрог | А | T(1-40) | О | |
| Версия формата | ВерсФорм | А | T(1-5) | О | Принимает значение: 5.02 |
| Состав и структура документа | Документ | С | О | Состав элемента представлен в таблице 4.2 |
Таблица 4.2
Состав и структура документа (Документ)
| Наименование элемента | Сокращенное наименование (код) элемента | Признак типа элемента | Формат элемента | Признак обязательности элемента | Дополнительная информация |
| Код по КНД | КНД | А | T(=7) | ОК | Типовой элемент <КНДТип>. Принимает значение: 1110203 |
| Дата формирования документа | ДатаДок | А | T(=10) | О | Типовой элемент <ДатаТип>. Дата в формате ДД.ММ.ГГГГ |
| Код налогового органа | КодНО | А | T(=4) | ОК | Типовой элемент <СОНОТип>. Принимает значения в соответствии с классификатором «Система обозначений налоговых органов» |
| Сведения о пользователе контрольно-кассовой техники | СвНП | С | О | Состав элемента представлен в таблице 4.3 | |
| Сведения о лице, подписавшем документ | Подписант | С | О | Состав элемента представлен в таблице 4.6 | |
| Отчет о закрытии фискального накопителя | ОтчЗакрФН | С | О | Состав элемента представлен в таблице 4.8 |
Таблица 4.3
Сведения о пользователе контрольно-кассовой техники (СвНП)
| Наименование элемента | Сокращенное наименование (код) элемента | Признак типа элемента | Формат элемента | Признак обязательности элемента | Дополнительная информация |
| Пользователь — организация | | НПЮЛ | С | О | Состав элемента представлен в таблице 4.4 | |
| Пользователь — физическое лицо, зарегистрированное в качестве индивидуального предпринимателя | НПФЛ | С | О | Состав элемента представлен в таблице 4.5 |
Таблица 4.4
Пользователь — организация (НПЮЛ)
| Наименование элемента | Сокращенное наименование (код) элемента | Признак типа элемента | Формат элемента | Признак обязательности элемента | Дополнительная информация |
| Наименование организации | НаимОрг | А | T(1-1000) | О | |
| ИНН | ИННЮЛ | А | T(=10) | О | Типовой элемент <ИННЮЛТип> |
| КПП | КПП | А | T(=9) | О | Типовой элемент <КППТип> |
| ОГРН | ОГРН | А | T(=13) | НУ | Типовой элемент <ОГРНТип> Элемент необязателен, если первые 4 символа элемента <ИННЮЛ> = 9909 |
Таблица 4.5
Пользователь — физическое лицо, зарегистрированное в качестве индивидуального предпринимателя (НПФЛ)
| Наименование элемента | Сокращенное наименование (код) элемента | Признак типа элемента | Формат элемента | Признак обязательности элемента | Дополнительная информация |
| ИНН физического лица, зарегистрированного в качестве индивидуального предпринимателя | ИННФЛ | А | T(=12) | О | Типовой элемент <ИННФЛТип> |
| ОГРНИП | ОГРНИП | А | T(=15) | НУ | Типовой элемент <ОГРНИПТип> Элемент необязателен, если первые 4 символа элемента <ИННФЛ> = 9909 |
| Фамилия, имя, отчество физического лица, зарегистрированного в качестве индивидуального предпринимателя | ФИО | С | О | Типовой элемент <ФИОТип>. Состав элемента представлен в таблице 4.9 |
Таблица 4.6
Сведения о лице, подписавшем документ (Подписант)
| Наименование элемента | Сокращенное наименование (код) элемента | Признак типа элемента | Формат элемента | Признак обязательности элемента | Дополнительная информация |
| Признак лица, подписавшего документ | ПрПодп | А | T(=1) | ОК | Принимает значение: 1 — пользователь контрольно-кассовой техники | 2 — представитель пользователя контрольно-кассовой техники |
| Фамилия, имя, отчество | ФИО | С | НУ | Типовой элемент <ФИОТип>. Состав элемента представлен в таблице 4.9 Элемент обязателен при выполнении одного из условий: — <ПрПодп>=2 | — <ПрПодп>=1 и наличие <НПЮЛ> | |
| Сведения о представителе пользователя контрольно-кассовой техники | СвПред | С | НУ | Состав элемента представлен в таблице 4.7 Элемент обязателен при <ПрПодп>=2 |
Таблица 4.7
Сведения о представителе пользователя контрольно-кассовой техники (СвПред)
| Наименование элемента | Сокращенное наименование (код) элемента | Признак типа элемента | Формат элемента | Признак обязательности элемента | Дополнительная информация |
| Наименование документа, подтверждающего полномочия представителя | НаимДок | А | T(1-120) | О |
Таблица 4.8
Отчет о закрытии фискального накопителя (ОтчЗакрФН)
| Наименование элемента | Сокращенное наименование (код) элемента | Признак типа элемента | Формат элемента | Признак обязательности элемента | Дополнительная информация |
| Дата формирования отчета о закрытии фискального накопителя | ДатаОтчЗакрФН | А | T(=10) | О | Типовой элемент <ДатаТип>. Дата в формате ДД.ММ.ГГГГ |
| Время формирования отчета о закрытии фискального накопителя | ВремяОтчЗакрФН | А | T(=5) | О | Время в формате ЧЧ.ММ |
| Номер фискального документа «Отчет о закрытии фискального накопителя» | НомерОтчЗакрФН | А | T(1-8) | О | Содержит только числовые символы Минимальное значение = 1 Максимальное значение = 16777215 |
| Фискальный признак документа «Отчет о закрытии фискального накопителя» | ФПД | А | T(1-10) | О | Содержит только числовые символы Максимальное значение = 4294967295 |
| Заводской номер экземпляра модели фискального накопителя | ЗаводНомерФН | А | T(1-20) | О | |
| Регистрационный номер контрольно-кассовой техники | РегНомерККТ | А | T(=16) | О |
Таблица 4.9
Фамилия, имя, отчество (ФИОТип)
| Наименование элемента | Сокращенное наименование (код) элемента | Признак типа элемента | Формат элемента | Признак обязательности элемента | Дополнительная информация |
| Фамилия | Фамилия | А | T(1-60) | О | |
| Имя | Имя | А | T(1-60) | О | |
| Отчество | Отчество | А | T(1-60) | Н |
Приложение N 6
к приказу ФНС России
от «__» ______ 2020 г. N ___
РЕКОМЕНДУЕМЫЙ ФОРМАТ ИНФОРМАЦИОННОГО ОБМЕНА МЕЖДУ КАБИНЕТОМ КОНТРОЛЬНО-КАССОВОЙ ТЕХНИКИ, ТЕХНИЧЕСКИМИ СРЕДСТВАМИ ОПЕРАТОРА ФИСКАЛЬНЫХ ДАННЫХ И АВТОМАТИЗИРОВАННОЙ ИНФОРМАЦИОННОЙ СИСТЕМОЙ ФЕДЕРАЛЬНОЙ НАЛОГОВОЙ СЛУЖБЫ ПРИ ПРЕДСТАВЛЕНИИ ОТЧЕТА О РЕГИСТРАЦИИ КОНТРОЛЬНО-КАССОВОЙ ТЕХНИКИ В ЭЛЕКТРОННОЙ ФОРМЕ
I. ОБЩИЕ СВЕДЕНИЯ
1.Настоящий формат описывает требования к XML файлам (далее — файл обмена) передачи в налоговые органы отчета о регистрации контрольно-кассовой техники в электронной форме.
2.Номер версии настоящего формата 5.02, часть 800.01.
II. ОПИСАНИЕ ФАЙЛА ОБМЕНА
3.Имя файла обмена должно иметь следующий вид:
R_T_A_K_O_GGGGMMDD_N, где:
R_T — префикс, принимающий значение KO_OTCHREGKKT;
A_K — идентификатор получателя информации, где: A — идентификатор получателя, которому направляется файл обмена, K — идентификатор конечного получателя, для которого предназначена информация из данного файла обмена <1>. Каждый из идентификаторов (A и K) имеет вид для налоговых органов — четырехразрядный код (код налогового органа в соответствии с классификатором «Система обозначения налоговых органов» (СОНО);
<1> Передача файла от отправителя к конечному получателю (K) может осуществляться в несколько этапов через другие налоговые органы, осуществляющие передачу файла на промежуточных этапах, которые обозначаются идентификатором A. В случае передачи файла от отправителя к конечному получателю при отсутствии налоговых органов, осуществляющих передачу на промежуточных этапах, значения идентификаторов A и K совпадают.
O — идентификатор отправителя информации, имеет вид:
для организаций — девятнадцатиразрядный код (идентификационный номер налогоплательщика (далее — ИНН) и код причины постановки на учет (далее — КПП) организации (обособленного подразделения);
для физических лиц — двенадцатиразрядный код (ИНН физического лица, при наличии. При отсутствии ИНН — последовательность из двенадцати нулей).
GGGG — год формирования передаваемого файла, MM — месяц, DD — день;
N — идентификационный номер файла. (Длина — от 1 до 36 знаков. Идентификационный номер файла должен обеспечивать уникальность файла).
Расширение имени файла — xml. Расширение имени файла может указываться как строчными, так и прописными буквами.
Параметры первой строки файла обмена
Первая строка XML файла должна иметь следующий вид:
<?xml version =»1.0″ encoding =»windows-1251″?>
Имя файла, содержащего XML схему файла обмена, должно иметь следующий вид:
KO_OTCHREGKKT_1_800_01_05_02_xx, где xx — номер версии схемы.
Расширение имени файла — xsd.
XML схема файла обмена приводится отдельным файлом и размещается на официальном сайте Федеральной налоговой службы.
4.Логическая модель файла обмена представлена в виде диаграммы структуры файла обмена на рисунке 1 настоящего формата. Элементами логической модели файла обмена являются элементы и атрибуты XML файла. Перечень структурных элементов логической модели файла обмена и сведения о них приведены в таблицах 4.1 — 4.9 настоящего формата.
Для каждого структурного элемента логической модели файла обмена приводятся следующие сведения:
наименование элемента. Приводится полное наименование элемента <2>;
<2> В строке таблицы могут быть описаны несколько элементов, наименования которых разделены символом «|». Такая форма записи применяется при наличии в файле обмена только одного элемента из описанных в этой строке.
сокращенное наименование (код) элемента. Приводится сокращенное наименование элемента. Синтаксис сокращенного наименования должен удовлетворять спецификации XML;
признак типа элемента. Может принимать следующие значения: «С» — сложный элемент логической модели (содержит вложенные элементы), «П» — простой элемент логической модели, реализованный в виде элемента XML файла, «А» — простой элемент логической модели, реализованный в виде атрибута элемента XML файла. Простой элемент логической модели не содержит вложенные элементы;
формат элемента. Формат элемента представляется следующими условными обозначениями: T — символьная строка; N — числовое значение (целое или дробное).
Формат символьной строки указывается в виде T(n-k) или T(=k), где: n — минимальное количество знаков, k — максимальное количество знаков, символ «-» — разделитель, символ «=» означает фиксированное количество знаков в строке. В случае, если минимальное количество знаков равно 0, формат имеет вид T(0-k). В случае, если максимальное количество знаков не ограничено, формат имеет вид T(n-).
Формат числового значения указывается в виде N(m.k), где: m — максимальное количество знаков в числе, включая знак (для отрицательного числа), целую и дробную часть числа без разделяющей десятичной точки, k — максимальное число знаков дробной части числа. Если число знаков дробной части числа равно 0 (то есть число целое), то формат числового значения имеет вид N(m).
Для простых элементов, являющихся базовыми в XML (определенными в сети «Интернет» по электронному адресу: http://www.w3.org/TR/xmlschema-0), например, элемент с типом «date», поле «Формат элемента» не заполняется. Для таких элементов в поле «Дополнительная информация» указывается тип базового элемента;
признак обязательности элемента определяет обязательность наличия элемента (совокупности наименования элемента и его значения) в файле обмена. Признак обязательности элемента может принимать следующие значения: «О» — наличие элемента в файле обмена обязательно; «Н» — наличие элемента в файле обмена необязательно, то есть элемент может отсутствовать. Если элемент принимает ограниченный перечень значений (по классификатору, кодовому словарю и тому подобному), то признак обязательности элемента дополняется символом «К». Например, «ОК». В случае, если количество реализаций элемента может быть более одной, то признак обязательности элемента дополняется символом «М». Например, «НМ» или «ОКМ».
К вышеперечисленным признакам обязательности элемента может добавляться значение «У» в случае описания в XML схеме условий, предъявляемых к элементу в файле обмена, описанных в графе «Дополнительная информация». Например, «НУ» или «ОКУ»;
дополнительная информация содержит, при необходимости, требования к элементу файла обмена, не указанные ранее. Для сложных элементов указывается ссылка на таблицу, в которой описывается состав данного элемента. Для элементов, принимающих ограниченный перечень значений из классификатора (кодового словаря и тому подобного), указывается соответствующее наименование классификатора (кодового словаря и тому подобного) или приводится перечень возможных значений. Для классификатора (кодового словаря и тому подобного) может указываться ссылка на его местонахождение. Для элементов, использующих пользовательский тип данных, указывается наименование типового элемента.
Рисунок 1. Диаграмма структуры файла обмена
Таблица 4.1
Файл обмена (Файл)
| Наименование элемента | Сокращенное наименование (код) элемента | Признак типа элемента | Формат элемента | Признак обязательности элемента | Дополнительная информация |
| Идентификатор файла | ИдФайл | А | T(1-255) | ОУ | Содержит (повторяет) имя сформированного файла (без расширения) |
| Версия программы, с помощью которой сформирован файл | ВерсПрог | А | T(1-40) | О | |
| Версия формата | ВерсФорм | А | T(1-5) | О | Принимает значение: 5.02 |
| Состав и структура документа | Документ | С | О | Состав элемента представлен в таблице 4.2 |
Таблица 4.2
Состав и структура документа (Документ)
| Наименование элемента | Сокращенное наименование (код) элемента | Признак типа элемента | Формат элемента | Признак обязательности элемента | Дополнительная информация |
| Код по КНД | КНД | А | T(=7) | ОК | Типовой элемент <КНДТип>. Принимает значение: 1110201 |
| Дата формирования документа | ДатаДок | А | T(=10) | О | Типовой элемент <ДатаТип>. Дата в формате ДД.ММ.ГГГГ |
| Код налогового органа | КодНО | А | T(=4) | ОК | Типовой элемент <СОНОТип>. Принимает значения в соответствии с классификатором «Система обозначений налоговых органов» |
| Сведения о пользователе контрольно-кассовой техники | СвНП | С | О | Состав элемента представлен в таблице 4.3 | |
| Сведения о лице, подписавшем документ | Подписант | С | О | Состав элемента представлен в таблице 4.6 | |
| Отчет о регистрации контрольно-кассовой техники | ОтчРегККТ | С | О | Состав элемента представлен в таблице 4.8 |
Таблица 4.3
Сведения о пользователе контрольно-кассовой техники (СвНП)
| Наименование элемента | Сокращенное наименование (код) элемента | Признак типа элемента | Формат элемента | Признак обязательности элемента | Дополнительная информация |
| Пользователь — организация | | НПЮЛ | С | О | Состав элемента представлен в таблице 4.4 | |
| Пользователь — физическое лицо, зарегистрированное в качестве индивидуального предпринимателя | НПФЛ | С | О | Состав элемента представлен в таблице 4.5 |
Таблица 4.4
Пользователь — организация (НПЮЛ)
| Наименование элемента | Сокращенное наименование (код) элемента | Признак типа элемента | Формат элемента | Признак обязательности элемента | Дополнительная информация |
| Наименование организации | НаимОрг | А | T(1-1000) | О | |
| ИНН | ИННЮЛ | А | T(=10) | О | Типовой элемент <ИННЮЛТип> |
| КПП | КПП | А | T(=9) | О | Типовой элемент <КППТип> |
| ОГРН | ОГРН | А | T(=13) | НУ | Типовой элемент <ОГРНТип> Элемент необязателен, если первые 4 символа элемента <ИННЮЛ> = 9909 |
Таблица 4.5
Пользователь — физическое лицо, зарегистрированное в качестве индивидуального предпринимателя (НПФЛ)
| Наименование элемента | Сокращенное наименование (код) элемента | Признак типа элемента | Формат элемента | Признак обязательности элемента | Дополнительная информация |
| ИНН физического лица, зарегистрированного в качестве индивидуального предпринимателя | ИННФЛ | А | T(=12) | О | Типовой элемент <ИННФЛТип> |
| ОГРНИП | ОГРНИП | А | T(=15) | НУ | Типовой элемент <ОГРНИПТип> Элемент необязателен, если первые 4 символа элемента <ИННЮЛ> = 9909 |
| Фамилия, имя, отчество физического лица, зарегистрированного в качестве индивидуального предпринимателя | ФИО | С | О | Типовой элемент <ФИОТип>. Состав элемента представлен в таблице 4.9 |
Таблица 4.6
Сведения о лице, подписавшем документ (Подписант)
| Наименование элемента | Сокращенное наименование (код) элемента | Признак типа элемента | Формат элемента | Признак обязательности элемента | Дополнительная информация |
| Признак лица, подписавшего документ | ПрПодп | А | T(=1) | ОК | Принимает значение: 1 — пользователь контрольно-кассовой техники | 2 — представитель пользователя контрольно-кассовой техники |
| Фамилия, имя, отчество | ФИО | С | НУ | Типовой элемент <ФИОТип>. Состав элемента представлен в таблице 4.9 Элемент обязателен при выполнении одного из условий: — <ПрПодп>=2 | — <ПрПодп>=1 и наличие <НПЮЛ> | |
| Сведения о представителе пользователя контрольно-кассовой техники | СвПред | С | НУ | Состав элемента представлен в таблице 4.7 Элемент обязателен при <ПрПодп>=2 |
Таблица 4.7
Сведения о представителе пользователя контрольно-кассовой техники (СвПред)
| Наименование элемента | Сокращенное наименование (код) элемента | Признак типа элемента | Формат элемента | Признак обязательности элемента | Дополнительная информация |
| Наименование документа, подтверждающего полномочия представителя | НаимДок | А | T(1-120) | О |
Таблица 4.8
Отчет о регистрации контрольно-кассовой техники (ОтчРегККТ)
| Наименование элемента | Сокращенное наименование (код) элемента | Признак типа элемента | Формат элемента | Признак обязательности элемента | Дополнительная информация |
| Дата формирования фискального документа «Отчет о регистрации» | ДатаОтчРег | А | T(=10) | О | Типовой элемент <ДатаТип>. Дата в формате ДД.ММ.ГГГГ |
| Время формирования фискального документа «Отчет о регистрации» | ВремяОтчРег | А | T(=5) | О | Время в формате ЧЧ.ММ |
| Номер фискального документа «Отчет о регистрации» | НомерОтчРег | А | T(=1) | ОК | Принимает значение: 1 |
| Фискальный признак документа «Отчет о регистрации» | ФПД | А | T(1-10) | О | Содержит только числовые символы Максимальное значение = 4294967295 |
| ИНН оператора фискальных данных | ИННОФД | А | T(=10) | О | Типовой элемент <ИННЮЛТип> |
| Заводской номер экземпляра модели фискального накопителя | ЗаводНомерФН | А | T(1-20) | О | |
| Регистрационный номер контрольно-кассовой техники | РегНомерККТ | А | T(=16) | О |
Таблица 4.9
Фамилия, имя, отчество (ФИОТип)
| Наименование элемента | Сокращенное наименование (код) элемента | Признак типа элемента | Формат элемента | Признак обязательности элемента | Дополнительная информация |
| Фамилия | Фамилия | А | T(1-60) | О | |
| Имя | Имя | А | T(1-60) | О | |
| Отчество | Отчество | А | T(1-60) | Н |
Приложение N 7
к приказу ФНС России
от «__» ______ 2020 г. N ___
РЕКОМЕНДУЕМЫЙ ФОРМАТ ИНФОРМАЦИОННОГО ОБМЕНА МЕЖДУ КАБИНЕТОМ КОНТРОЛЬНО-КАССОВОЙ ТЕХНИКИ, ТЕХНИЧЕСКИМИ СРЕДСТВАМИ ОПЕРАТОРА ФИСКАЛЬНЫХ ДАННЫХ И АВТОМАТИЗИРОВАННОЙ ИНФОРМАЦИОННОЙ СИСТЕМОЙ ФЕДЕРАЛЬНОЙ НАЛОГОВОЙ СЛУЖБЫ ПРИ ПРЕДСТАВЛЕНИИ ОТЧЕТА ОБ ИЗМЕНЕНИИ ПАРАМЕТРОВ РЕГИСТРАЦИИ КОНТРОЛЬНО-КАССОВОЙ ТЕХНИКИ В ЭЛЕКТРОННОЙ ФОРМЕ
I. ОБЩИЕ СВЕДЕНИЯ
1.Настоящий формат описывает требования к XML файлам (далее — файл обмена) передачи в налоговые органы отчета об изменении параметров регистрации контрольно-кассовой техники в электронной форме.
2.Номер версии настоящего формата 5.02, часть 800.02.
II. ОПИСАНИЕ ФАЙЛА ОБМЕНА
3.Имя файла обмена должно иметь следующий вид:
R_T_A_K_O_GGGGMMDD_N, где:
R_T — префикс, принимающий значение KO_OTCHIZMREGKKT;
A_K — идентификатор получателя информации, где: A — идентификатор получателя, которому направляется файл обмена, K — идентификатор конечного получателя, для которого предназначена информация из данного файла обмена <1>. Каждый из идентификаторов (A и K) имеет вид для налоговых органов — четырехразрядный код (код налогового органа в соответствии с классификатором «Система обозначения налоговых органов» (СОНО);
<1> Передача файла от отправителя к конечному получателю (K) может осуществляться в несколько этапов через другие налоговые органы, осуществляющие передачу файла на промежуточных этапах, которые обозначаются идентификатором A. В случае передачи файла от отправителя к конечному получателю при отсутствии налоговых органов, осуществляющих передачу на промежуточных этапах, значения идентификаторов A и K совпадают.
O — идентификатор отправителя информации, имеет вид:
для организаций — девятнадцатиразрядный код (идентификационный номер налогоплательщика (далее — ИНН) и код причины постановки на учет (далее — КПП) организации (обособленного подразделения);
для физических лиц — двенадцатиразрядный код (ИНН физического лица, при наличии. При отсутствии ИНН — последовательность из двенадцати нулей).
GGGG — год формирования передаваемого файла, MM — месяц, DD — день;
N — идентификационный номер файла. (Длина — от 1 до 36 знаков. Идентификационный номер файла должен обеспечивать уникальность файла).
Расширение имени файла — xml. Расширение имени файла может указываться как строчными, так и прописными буквами.
Параметры первой строки файла обмена
Первая строка XML файла должна иметь следующий вид:
<?xml version =»1.0″ encoding =»windows-1251″?>
Имя файла, содержащего XML схему файла обмена, должно иметь следующий вид:
KO_OTCHIZMREGKKT_1_800_02_05_02_xx, где xx — номер версии схемы.
Расширение имени файла — xsd.
XML схема файла обмена приводится отдельным файлом и размещается на официальном сайте Федеральной налоговой службы.
4.Логическая модель файла обмена представлена в виде диаграммы структуры файла обмена на рисунке 1 настоящего формата. Элементами логической модели файла обмена являются элементы и атрибуты XML файла. Перечень структурных элементов логической модели файла обмена и сведения о них приведены в таблицах 4.1 — 4.9 настоящего формата.
Для каждого структурного элемента логической модели файла обмена приводятся следующие сведения:
наименование элемента. Приводится полное наименование элемента <2>;
<2> В строке таблицы могут быть описаны несколько элементов, наименования которых разделены символом «|». Такая форма записи применяется при наличии в файле обмена только одного элемента из описанных в этой строке.
сокращенное наименование (код) элемента. Приводится сокращенное наименование элемента. Синтаксис сокращенного наименования должен удовлетворять спецификации XML;
признак типа элемента. Может принимать следующие значения: «С» — сложный элемент логической модели (содержит вложенные элементы), «П» — простой элемент логической модели, реализованный в виде элемента XML файла, «А» — простой элемент логической модели, реализованный в виде атрибута элемента XML файла. Простой элемент логической модели не содержит вложенные элементы;
формат элемента. Формат элемента представляется следующими условными обозначениями: T — символьная строка; N — числовое значение (целое или дробное).
Формат символьной строки указывается в виде T(n-k) или T(=k), где: n — минимальное количество знаков, k — максимальное количество знаков, символ «-» — разделитель, символ «=» означает фиксированное количество знаков в строке. В случае, если минимальное количество знаков равно 0, формат имеет вид T(0-k). В случае, если максимальное количество знаков не ограничено, формат имеет вид T(n-).
Формат числового значения указывается в виде N(m.k), где: m — максимальное количество знаков в числе, включая знак (для отрицательного числа), целую и дробную часть числа без разделяющей десятичной точки, k — максимальное число знаков дробной части числа. Если число знаков дробной части числа равно 0 (то есть число целое), то формат числового значения имеет вид N(m).
Для простых элементов, являющихся базовыми в XML (определенными в сети «Интернет» по электронному адресу: http://www.w3.org/TR/xmlschema-0), например, элемент с типом «date», поле «Формат элемента» не заполняется. Для таких элементов в поле «Дополнительная информация» указывается тип базового элемента;
признак обязательности элемента определяет обязательность наличия элемента (совокупности наименования элемента и его значения) в файле обмена. Признак обязательности элемента может принимать следующие значения: «О» — наличие элемента в файле обмена обязательно; «Н» — наличие элемента в файле обмена необязательно, то есть элемент может отсутствовать. Если элемент принимает ограниченный перечень значений (по классификатору, кодовому словарю и тому подобному), то признак обязательности элемента дополняется символом «К». Например, «ОК». В случае, если количество реализаций элемента может быть более одной, то признак обязательности элемента дополняется символом «М». Например, «НМ» или «ОКМ».
К вышеперечисленным признакам обязательности элемента может добавляться значение «У» в случае описания в XML схеме условий, предъявляемых к элементу в файле обмена, описанных в графе «Дополнительная информация». Например, «НУ» или «ОКУ»;
дополнительная информация содержит, при необходимости, требования к элементу файла обмена, не указанные ранее. Для сложных элементов указывается ссылка на таблицу, в которой описывается состав данного элемента. Для элементов, принимающих ограниченный перечень значений из классификатора (кодового словаря и тому подобного), указывается соответствующее наименование классификатора (кодового словаря и тому подобного) или приводится перечень возможных значений. Для классификатора (кодового словаря и тому подобного) может указываться ссылка на его местонахождение. Для элементов, использующих пользовательский тип данных, указывается наименование типового элемента.
Рисунок 1. Диаграмма структуры файла обмена
Таблица 4.1
Файл обмена (Файл)
| Наименование элемента | Сокращенное наименование (код) элемента | Признак типа элемента | Формат элемента | Признак обязательности элемента | Дополнительная информация |
| Идентификатор файла | ИдФайл | А | T(1-255) | ОУ | Содержит (повторяет) имя сформированного файла (без расширения) |
| Версия программы, с помощью которой сформирован файл | ВерсПрог | А | T(1-40) | О | |
| Версия формата | ВерсФорм | А | T(1-5) | О | Принимает значение: 5.02 |
| Состав и структура документа | Документ | С | О | Состав элемента представлен в таблице 4.2 |
Таблица 4.2
Состав и структура документа (Документ)
| Наименование элемента | Сокращенное наименование (код) элемента | Признак типа элемента | Формат элемента | Признак обязательности элемента | Дополнительная информация |
| Код по КНД | КНД | А | T(=7) | ОК | Типовой элемент <КНДТип>. Принимает значение: 1110202 |
| Дата формирования документа | ДатаДок | А | T(=10) | О | Типовой элемент <ДатаТип>. Дата в формате ДД.ММ.ГГГГ |
| Код налогового органа | КодНО | А | T(=4) | ОК | Типовой элемент <СОНОТип>. Принимает значения в соответствии с классификатором «Система обозначений налоговых органов» |
| Сведения о пользователе контрольно-кассовой техники | СвНП | С | О | Состав элемента представлен в таблице 4.3 | |
| Сведения о лице, подписавшем документ | Подписант | С | О | Состав элемента представлен в таблице 4.6 | |
| Отчет об изменении параметров регистрации контрольно-кассовой техники | ОтчИзмПарРегККТ | С | О | Состав элемента представлен в таблице 4.8 |
Таблица 4.3
Сведения о пользователе контрольно-кассовой техники (СвНП)
| Наименование элемента | Сокращенное наименование (код) элемента | Признак типа элемента | Формат элемента | Признак обязательности элемента | Дополнительная информация |
| Пользователь — организация | | НПЮЛ | С | О | Состав элемента представлен в таблице 4.4 | |
| Пользователь — физическое лицо, зарегистрированное в качестве индивидуального предпринимателя | НПФЛ | С | О | Состав элемента представлен в таблице 4.5 |
Таблица 4.4
Пользователь — организация (НПЮЛ)
| Наименование элемента | Сокращенное наименование (код) элемента | Признак типа элемента | Формат элемента | Признак обязательности элемента | Дополнительная информация |
| Наименование организации | НаимОрг | А | T(1-1000) | О | |
| ИНН | ИННЮЛ | А | T(=10) | О | Типовой элемент <ИННЮЛТип> |
| КПП | КПП | А | T(=9) | О | Типовой элемент <КППТип> |
| ОГРН | ОГРН | А | T(=13) | НУ | Типовой элемент <ОГРНТип> Элемент необязателен, если первые 4 символа элемента <ИННЮЛ> = 9909 |
Таблица 4.5
Пользователь — физическое лицо, зарегистрированное в качестве индивидуального предпринимателя (НПФЛ)
| Наименование элемента | Сокращенное наименование (код) элемента | Признак типа элемента | Формат элемента | Признак обязательности элемента | Дополнительная информация |
| ИНН физического лица, зарегистрированного в качестве индивидуального предпринимателя | ИННФЛ | А | T(=12) | О | Типовой элемент <ИННФЛТип> |
| ОГРНИП | ОГРНИП | А | T(=15) | НУ | Типовой элемент <ОГРНИПТип> Элемент необязателен, если первые 4 символа элемента <ИННФЛ> = 9909 |
| Фамилия, имя, отчество физического лица, зарегистрированного в качестве индивидуального предпринимателя | ФИО | С | О | Типовой элемент <ФИОТип>. Состав элемента представлен в таблице 4.9 |
Таблица 4.6
Сведения о лице, подписавшем документ (Подписант)
| Наименование элемента | Сокращенное наименование (код) элемента | Признак типа элемента | Формат элемента | Признак обязательности элемента | Дополнительная информация |
| Признак лица, подписавшего документ | ПрПодп | А | T(=1) | ОК | Принимает значение: 1 — пользователь контрольно-кассовой техники | 2 — представитель пользователя контрольно-кассовой техники |
| Фамилия, имя, отчество | ФИО | С | НУ | Типовой элемент <ФИОТип>. Состав элемента представлен в таблице 4.9 Элемент обязателен при выполнении одного из условий: — <ПрПодп>=2 | — <ПрПодп>=1 и наличие <НПЮЛ> | |
| Сведения о представителе пользователя контрольно-кассовой техники | СвПред | С | НУ | Состав элемента представлен в таблице 4.7 Элемент обязателен при <ПрПодп>=2 |
Таблица 4.7
Сведения о представителе пользователя контрольно-кассовой техники (СвПред)
| Наименование элемента | Сокращенное наименование (код) элемента | Признак типа элемента | Формат элемента | Признак обязательности элемента | Дополнительная информация |
| Наименование документа, подтверждающего полномочия представителя | НаимДок | А | T(1-120) | О |
Таблица 4.8
Отчет об изменении параметров регистрации контрольно-кассовой техники (ОтчИзмПарРегККТ)
| Наименование элемента | Сокращенное наименование (код) элемента | Признак типа элемента | Формат элемента | Признак обязательности элемента | Дополнительная информация |
| Дата формирования фискального документа «Отчет об изменении параметров регистрации» | ДатаОтчРег | А | T(=10) | О | Типовой элемент <ДатаТип>. Дата в формате ДД.ММ.ГГГГ |
| Время формирования фискального документа «Отчет об изменении параметров регистрации» | ВремяОтчРег | А | T(=5) | О | Время в формате ЧЧ.ММ |
| Номер фискального документа «Отчет об изменении параметров регистрации» | НомерОтчРег | А | T(1-8) | О | Содержит только числовые символы. Минимальное значение = 1 Максимальное значение = 16777215 |
| Фискальный признак документа «Отчет об изменении параметров регистрации» | ФПД | А | T(1-10) | О | Содержит только числовые символы Максимальное значение = 4294967295 |
| ИНН оператора фискальных данных | ИННОФД | А | T(=10) | О | Типовой элемент <ИННЮЛТип> |
| Заводской номер экземпляра модели фискального накопителя | ЗаводНомерФН | А | T(1-20) | О | |
| Регистрационный номер контрольно-кассовой техники | РегНомерККТ | А | T(=16) | О |
Таблица 4.9
Фамилия, имя, отчество (ФИОТип)
| Наименование элемента | Сокращенное наименование (код) элемента | Признак типа элемента | Формат элемента | Признак обязательности элемента | Дополнительная информация |
| Фамилия | Фамилия | А | T(1-60) | О | |
| Имя | Имя | А | T(1-60) | О | |
| Отчество | Отчество | А | T(1-60) | Н |
Приложение N 8
к приказу ФНС России
от «__» ______ 2020 г. N ___
РЕКОМЕНДУЕМЫЙ ФОРМАТ ИНФОРМАЦИОННОГО ОБМЕНА МЕЖДУ КАБИНЕТОМ КОНТРОЛЬНО-КАССОВОЙ ТЕХНИКИ, ТЕХНИЧЕСКИМИ СРЕДСТВАМИ ОПЕРАТОРА ФИСКАЛЬНЫХ ДАННЫХ И АВТОМАТИЗИРОВАННОЙ ИНФОРМАЦИОННОЙ СИСТЕМОЙ ФЕДЕРАЛЬНОЙ НАЛОГОВОЙ СЛУЖБЫ ПРИ ПРЕДСТАВЛЕНИИ НАЛОГОВЫМ ОРГАНОМ УВЕДОМЛЕНИЯ О ПРИСВОЕНИИ РЕГИСТРАЦИОННОГО НОМЕРА КОНТРОЛЬНО-КАССОВОЙ ТЕХНИКИ В ЭЛЕКТРОННОЙ ФОРМЕ
I. ОБЩИЕ СВЕДЕНИЯ
1.Настоящий формат описывает требования к XML файлам (далее — файл обмена) передачи налоговыми органами налогоплательщику уведомления о присвоении регистрационного номера контрольно-кассовой техники в электронной форме.
2.Номер версии настоящего формата 5.02, часть 800.23.
II. ОПИСАНИЕ ФАЙЛА ОБМЕНА
3.Имя файла обмена должно иметь следующий вид:
KND_O_P_N 1_GGGGMMDD_N 2, где:
KND — префикс, принимающий значение кода документа в соответствии с классификатором налоговой документации (для данного формата 1110211);
O — идентификатор отправителя информации — четырехразрядный код налогового органа, сформировавшего файл, в соответствии с СОНО;
P — идентификатор получателя информации — налогоплательщика, для которого предназначен файл, имеет вид:
для организаций — девятнадцатиразрядный код (идентификационный номер налогоплательщика (ИНН) и код причины постановки на учет (КПП) организации (обособленного подразделения);
для физических лиц — двенадцатиразрядный код (ИНН физического лица, при наличии. При отсутствии ИНН — последовательность из двенадцати нулей);
GGGGMMDD — дата формирования файла;
N 1, N 2 — идентификационные номера файла (GUID). Если документ состоит из нескольких файлов, то N 1 уникален для каждого документа, но одинаковый для всех файлов одного документа, N 2 уникален для каждого файла независимо от принадлежности к документу.
Расширение имени файла — xml. Расширение имени файла может указываться как строчными, так и прописными буквами.
Параметры первой строки файла обмена
Первая строка XML файла должна иметь следующий вид:
<?xml version =»1.0″ encoding =»windows-1251″?>
Имя файла, содержащего XML схему файла обмена, должно иметь следующий вид:
KO_UVPRREGNUMKKT_1_800_23_05_02_xx, где xx — номер версии схемы.
Расширение имени файла — xsd.
XML схема файла обмена приводится отдельным файлом и размещается на официальном сайте Федеральной налоговой службы.
4.Логическая модель файла обмена представлена в виде диаграммы структуры файла обмена на рисунке 1 настоящего формата. Элементами логической модели файла обмена являются элементы и атрибуты XML файла. Перечень структурных элементов логической модели файла обмена и сведения о них приведены в таблицах 4.1 — 4.7 настоящего формата.
Для каждого структурного элемента логической модели файла обмена приводятся следующие сведения:
наименование элемента. Приводится полное наименование элемента <1>;
<1> В строке таблицы могут быть описаны несколько элементов, наименования которых разделены символом «|». Такая форма записи применяется при наличии в файле обмена только одного элемента из описанных в этой строке.
сокращенное наименование (код) элемента. Приводится сокращенное наименование элемента. Синтаксис сокращенного наименования должен удовлетворять спецификации XML;
признак типа элемента. Может принимать следующие значения: «С» — сложный элемент логической модели (содержит вложенные элементы), «П» — простой элемент логической модели, реализованный в виде элемента XML файла, «А» — простой элемент логической модели, реализованный в виде атрибута элемента XML файла. Простой элемент логической модели не содержит вложенные элементы;
формат элемента. Формат элемента представляется следующими условными обозначениями: T — символьная строка; N — числовое значение (целое или дробное).
Формат символьной строки указывается в виде T(n-k) или T(=k), где: n — минимальное количество знаков, k — максимальное количество знаков, символ «-» — разделитель, символ «=» означает фиксированное количество знаков в строке. В случае, если минимальное количество знаков равно 0, формат имеет вид T(0-k). В случае, если максимальное количество знаков не ограничено, формат имеет вид T(n-).
Формат числового значения указывается в виде N(m.k), где: m — максимальное количество знаков в числе, включая знак (для отрицательного числа), целую и дробную часть числа без разделяющей десятичной точки, k — максимальное число знаков дробной части числа. Если число знаков дробной части числа равно 0 (то есть число целое), то формат числового значения имеет вид N(m).
Для простых элементов, являющихся базовыми в XML (определенными в сети «Интернет» по электронному адресу: http://www.w3.org/TR/xmlschema-0), например, элемент с типом «date», поле «Формат элемента» не заполняется. Для таких элементов в поле «Дополнительная информация» указывается тип базового элемента;
признак обязательности элемента определяет обязательность наличия элемента (совокупности наименования элемента и его значения) в файле обмена. Признак обязательности элемента может принимать следующие значения: «О» — наличие элемента в файле обмена обязательно; «Н» — наличие элемента в файле обмена необязательно, то есть элемент может отсутствовать. Если элемент принимает ограниченный перечень значений (по классификатору, кодовому словарю и тому подобному), то признак обязательности элемента дополняется символом «К». Например, «ОК». В случае, если количество реализаций элемента может быть более одной, то признак обязательности элемента дополняется символом «М». Например, «НМ» или «ОКМ».
К вышеперечисленным признакам обязательности элемента может добавляться значение «У» в случае описания в XML схеме условий, предъявляемых к элементу в файле обмена, описанных в графе «Дополнительная информация». Например, «НУ» или «ОКУ»;
дополнительная информация содержит, при необходимости, требования к элементу файла обмена, не указанные ранее. Для сложных элементов указывается ссылка на таблицу, в которой описывается состав данного элемента. Для элементов, принимающих ограниченный перечень значений из классификатора (кодового словаря и тому подобного), указывается соответствующее наименование классификатора (кодового словаря и тому подобного) или приводится перечень возможных значений. Для классификатора (кодового словаря и тому подобного) может указываться ссылка на его местонахождение. Для элементов, использующих пользовательский тип данных, указывается наименование типового элемента.
Рисунок 1. Диаграмма структуры файла обмена
Таблица 4.1
Файл обмена (Файл)
| Наименование элемента | Сокращенное наименование (код) элемента | Признак типа элемента | Формат элемента | Признак обязательности элемента | Дополнительная информация |
| Идентификатор файла | ИдФайл | А | T(1-255) | ОУ | Содержит (повторяет) имя сформированного файла (без расширения) |
| Версия программы, с помощью которой сформирован файл | ВерсПрог | А | T(1-40) | О | |
| Версия формата | ВерсФорм | А | T(1-5) | О | Принимает значение: 5.02 |
| Состав и структура документа | Документ | С | О | Состав элемента представлен в таблице 4.2 |
Таблица 4.2
Состав и структура документа (Документ)
| Наименование элемента | Сокращенное наименование (код) элемента | Признак типа элемента | Формат элемента | Признак обязательности элемента | Дополнительная информация |
| Код формы документа по КНД | КНД | А | T(=7) | ОК | Типовой элемент <КНДТип>. Принимает значение: 1110211 |
| Дата формирования документа | ДатаДок | А | T(=10) | О | Типовой элемент <ДатаТип>. Дата в формате ДД.ММ.ГГГГ |
| Сведения о заявителе | СвНП | С | О | Состав элемента представлен в таблице 4.3 | |
| Регистрационный номер контрольно-кассовой техники | РегНомерККТ | С | О | Состав элемента представлен в таблице 4.6 |
Таблица 4.3
Сведения о заявителе (СвНП)
| Наименование элемента | Сокращенное наименование (код) элемента | Признак типа элемента | Формат элемента | Признак обязательности элемента | Дополнительная информация |
| Заявитель — организация | | НПЮЛ | С | О | Состав элемента представлен в таблице 4.4 | |
| Заявитель — физическое лицо, зарегистрированное в качестве индивидуального предпринимателя | НПИП | С | О | Состав элемента представлен в таблице 4.5 |
Таблица 4.4
Заявитель — организация (НПЮЛ)
| Наименование элемента | Сокращенное наименование (код) элемента | Признак типа элемента | Формат элемента | Признак обязательности элемента | Дополнительная информация |
| Наименование организации | НаимОрг | А | T(1-1000) | О | |
| ИНН организации | ИННЮЛ | А | T(=10) | О | Типовой элемент <ИННЮЛТип> |
| КПП | КПП | А | T(=9) | О | Типовой элемент <КППТип> |
| ОГРН | ОГРН | А | T(=13) | НУ | Типовой элемент <ОГРНТип> Элемент необязателен, если первые 4 символа элемента <ИННЮЛ> = 9909 |
Таблица 4.5
Заявитель — физическое лицо, зарегистрированное в качестве индивидуального предпринимателя (НПИП)
| Наименование элемента | Сокращенное наименование (код) элемента | Признак типа элемента | Формат элемента | Признак обязательности элемента | Дополнительная информация |
| ИНН физического лица, зарегистрированного в качестве индивидуального предпринимателя | ИННФЛ | А | T(=12) | О | Типовой элемент <ИННФЛТип> |
| ОГРНИП | ОГРНИП | А | T(=15) | НУ | Типовой элемент <ОГРНИПТип> Элемент необязателен, если первые 4 символа элемента <ИННЮЛ> = 9909 |
| Фамилия, имя, отчество физического лица, зарегистрированного в качестве индивидуального предпринимателя | ФИОИП | С | О | Типовой элемент <ФИОТип>. Состав элемента представлен в таблице 4.7 |
Таблица 4.6
Регистрационный номер контрольно-кассовой техники (РегНомерККТ)
| Наименование элемента | Сокращенное наименование (код) элемента | Признак типа элемента | Формат элемента | Признак обязательности элемента | Дополнительная информация |
| Регистрационный номер контрольно-кассовой техники | РегНомерККТ | А | T(=16) | О | |
| Заводской номер экземпляра контрольно-кассовой техники | ЗаводНомерККТ | А | T(1-36) | О | |
| Наименование модели контрольно-кассовой техники | МоделККТ | А | T(1-40) | О |
Таблица 4.7
Фамилия, имя, отчество (ФИОТип)
| Наименование элемента | Сокращенное наименование (код) элемента | Признак типа элемента | Формат элемента | Признак обязательности элемента | Дополнительная информация |
| Фамилия | Фамилия | А | T(1-60) | О | |
| Имя | Имя | А | T(1-60) | О | |
| Отчество | Отчество | А | T(1-60) | Н |